求助!指甲为什么总从这个地方断开啊?是缺钙吗?
相信不少人有过糟糕的体验,那就是,指甲好好的,却突然裂开了。就像下图:

很多人的指甲都非常容易在这个位置断掉。这到底是为什么?
一、指甲断裂是为什么
这种指甲断裂,其实特别常见,属于是很典型的指甲损伤。不管指甲的主人是否有留意到,它都不是无缘无故发生的。
我们知道,指甲是我们特化的一种皮肤结构,主要成分是角蛋白,比普通皮肤坚韧和耐用得多,这是千万年来自然演化的结果。
指甲的基本作用,是借由坚硬、无弹性且相对平坦的甲板(也就是我们说的指甲盖),起到保护末节指骨和甲床的作用。指甲同时也是多种劳动的好帮手,甚至和很多工种密切相关,比如裁缝和维修工人。此外,健康靓丽的指甲,也有相当的美学和装饰功能,相信很多人都喜欢光滑、亮泽且有吸引力的指甲吧?
在日常活动、劳动过程中,指甲承担了众多受损伤的风险。有的是急性损伤,有的是慢性损伤。急性损伤通常来自于突发性创伤,比如挤压、磕碰、重物撞击、意外事故。慢性损伤多由重复性的微创伤、环境暴露或不良习惯(如咬甲、剔甲或不当的美甲操作)引起的。它们的表现之一,都可以是上面图中的这种指甲开裂。
之所以容易发生在这个部位,是因为这里受力是不均匀的,更近端的指甲,有甲床的保护;而远端的指甲属于“游离缘”,缺少缓冲。外加指甲本身留得比较长,也增加了磨损、磕碰等机械损伤的风险,因此保不齐某个时候指甲就承受不了而裂开了。这种情况,在大拇指的指甲上是最常见的,因为它被使用得最多。
此处还要澄清一个误区,那就是,这类指甲断裂,或者类似的损伤,并不是缺铁、缺钙或者缺维生素引起来的,千万不要盲目补微量元素和维生素。
一方面,正如前面提到的,指甲/趾甲的主要成分是角蛋白,而非钙质这些,另一方面,当今缺营养的人少之又少,即便有,也是别的表现,比如显瘦、精神差等。虽然严重贫血或极度营养不良确实会影响指甲健康,但对于绝大多数的普通人,指甲断裂只是单纯的物理损伤。
那么,想要减少这种情况,就要注意以下几点:
首先,建议把指甲盖剪短,修剪成圆弧形,减少指甲盖末端的机械应力(指的是指甲盖受到外部机械力作用时,其内部产生的抵抗变形的内力)。
其次,保护好指甲,减少日常的挤压、磕碰,避免抠指甲等不良习惯,避免指甲盖受到大的力量冲击。有的活动可以用工具代替,就让指甲休息休息,比如剥橘子皮。
除了指甲断裂外,我们还要注意的是,很多其他的指甲/趾甲表现,也提示是创伤引起来的。

二、这些病变,
也是甲损伤的表现
甲分离
甲分离是指甲盖与甲床之间发生分离,空气进入二者之间的空隙,导致露白增多。

甲分离
甲损伤是导致甲分离最常见的原因之一。其中的核心病理生理机制是甲峡受损。甲峡是指甲盖和甲床黏附力最强的地方,位于甲床最远端与下方皮肤之间的过渡区域。
不论是用手劳动的人(比如经常洗碗、将手指作为工具使用),还是指甲过长的人,都容易出现甲分离。举例来说,指甲长的话,在日常活动中容易受到杠杆作用而被拉起,导致远端附着点逐渐脱离。
如果是脚趾甲,最常见的情况是重复性微创伤,比如鞋子不合脚、走路跑步太多。
对于这种甲分离,治疗的关键在于减少或避免再次受损伤,指甲也不要留太长,甲床保持干燥,直到指甲重新贴合生长。
指甲白点
指甲白点也就是白甲,表现是指甲盖上不知不觉出现白色的、点状或不规则的斑点。随着时间还会逐渐前移。

这种指甲白点一般个数不多,偶然出现,源于指甲基部受损或是未被察觉的损伤。好在,这种白甲通常无需特别治疗,会随指甲生长自行消失。
指甲出血
如果是一点点出血,我们叫做裂片状出血;如果是一团团地出血,则叫做甲下出血或者甲下血肿。
裂片状出血表现为指甲盖下面的红至红褐色的纵向细线,长度在1~3毫米左右。即便施加压力,这些线条也不会褪色。它源于甲床表面的微血管破裂,最常见原因是外伤,包括咬甲。不过有的疾病(如心内膜炎、肾衰竭、银屑病)或药物也会引起类似的问题。
甲下出血由挤压伤等急性创伤引起,导致血液积聚在指甲盖和甲床之间,外观上呈现蓝黑色或深紫色,久了之后会变成黑色或者红黑色,并可能伴随有指甲盖的分离或暂时性脱落。
甲沟炎
让人痛苦不堪的甲沟炎也和损伤密切相关。这又分为急性和慢性甲沟炎:
急性甲沟炎:致病菌通过倒刺、边缘皮肤损伤或慢性刺激(如水和清洁剂)造成的皮肤破损而进入组织,表现为红肿、疼痛、化脓等。
慢性甲沟炎:主要源于机械损伤和化学损伤的结合,比如美甲时切除近端的甲小皮(所谓的“死皮”),或吮吸手指导致口水浸渍。一旦失去保护作用,刺激物、微生物等就会进入指甲周围的组织空隙,引起慢性炎症。
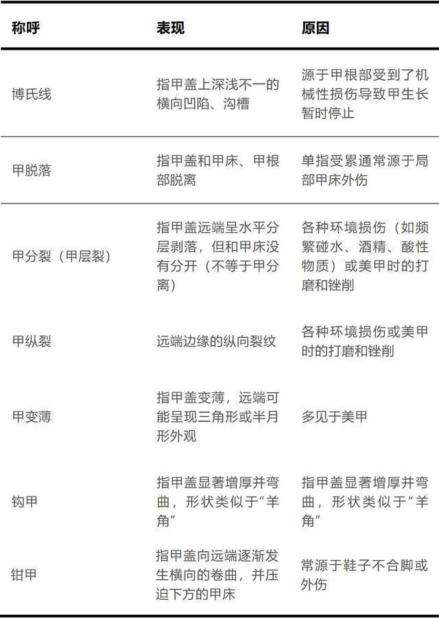
指甲变形
指甲变形也就是甲板变形,它的表现多种多样,通常涉及指甲盖的形状、厚度、表面纹理及完整性的改变。
这些变形与甲损伤(包括急性创伤、重复性微创伤、化学损伤)之间存在紧密的因果关系。
下面的表格罗列了比较常见的一些损伤表现。

三、养护指甲
这 6 个建议请收下
拥有一副健康的指甲,关键在于日常的细心护理。结合文献报道和我们的实践经验,下面总结了6个实用的建议,相信能够帮大家系统地养护指甲,避免损伤。
温和清洁,及时保湿
洗手很平常,但要注意方法。建议使用温和的洗手液(比如弱酸性洗手液),少用强力洗涤剂,减少对指甲的刺激。每次洗手后,可以及时涂上护手霜或保湿霜,因为指甲太干会变得脆弱易断。
戴好手套,少把指甲当工具
做家务(尤其是沾水或接触清洁剂时)或进行可能伤手的工作,最好戴防护手套。可以先戴一副棉质手套吸汗,再套上乙烯基/橡胶/硅胶手套,这样能起到双重保护。另外,千万不要用指甲去撬东西、刮标签或代替工具使用,这样很容易导致指甲分层或撕裂。
正确修剪,不过度清理
正如之前提到过的,指甲不宜留得过长,长指甲更容易磕碰,也更容易从甲床剥离。最合适的修剪方式,是提前用温水浸泡一会,让指甲变软后再剪(尤其适用于本身比较厚、比较脆或容易断的指甲),能避免剪出裂痕或分层。
另外,修剪脚趾甲时,要平着剪,不要往两侧剪得太深,以防嵌甲。对于指甲缝里的脏垢,不要用尖锐的东西(如指甲锉、金属棒)去硬抠,这样会损伤甲床。
理性美甲
尽量减少美甲频率,频繁涂指甲油和使用含丙酮的洗甲水会让指甲脱水、变脆。如果要用,尽量选不含丙酮的洗甲水,并且不要连续多天涂抹。
指甲根部那层薄薄的角质(甲小皮)是天然的保护层,不是死皮,它能防水、防菌,美甲的时候不要推挤或剪掉它,否则容易引起发炎或损伤指甲生长。
戒掉坏习惯
如果有咬指甲、吮手指或不停抠弄指甲的习惯,要有意识地去改正。这些行为会直接伤害指甲根部,可能导致指甲长出凹痕(博氏线)、变薄甚至永久变形。有拨弄指甲冲动的时候,可以尝试找点别的事情(比如捏压力球)来转移注意力。
注意选鞋
穿合脚、不挤脚的鞋子,避免脚趾甲被长期挤压,否则容易导致淤血、变形。
总之,健康的指甲离不开日常的呵护,希望大家能坚持这些简单易行的好习惯。
转自:中国疾控中心
大家都在看
-
玻璃机械防腐 最核心的性能到底是什么 做玻璃深加工的同行,选防腐涂层时,是不是总被五花八门的参数晃花眼?盐雾时长、表面硬度、耐酸碱值,个个标得亮眼,可用到自家生产线上,没几个月就鼓包掉漆、锈迹斑斑,问题到底出在哪?很多人觉得是硬度不够,或 ... 机械之最03-22
-
世界不锈钢之最:一张图看懂10种“王者级”不锈钢,用途一目了然 在工业制造、家居生活、医疗器械、海洋工程等领域,不锈钢早已成为不可或缺的材料。但你知道吗?不锈钢并不是只有一种,不同型号性能天差地别,有的耐高温、有的耐强酸、有的薄如蝉翼,还有的堪称“不锈钢界天花板” ... 机械之最03-22
-
三一重工:工程机械隐形冠军,从跟随到领跑的硬核逆袭 说起隐形冠军,很多人第一反应是那些藏在产业链深处、不面向普通消费者,却在细分领域牢牢占据霸主地位的企业。工程机械行业听起来离日常很远,可我们脚下的路、住的楼、坐的高铁背后,都离不开这个行业的支撑,而三 ... 机械之最03-22
-
5类机械中最常用的机构,原理、类型、应用一次性讲透 做机械设计、机电一体化相关工作的朋友都清楚,机构是所有机械设备的核心骨架,小到日常的缝纫机、门禁开关,大到起重机、机床生产线,都离不开基础机构的支撑。很多刚入门的新手总被各类机构的原理、选型绕晕,今天 ... 机械之最03-21
-
沃野染新绿 春耕绘丰景——从春耕一线看“十五五”开局农业生产新气象 3月20日,春分时节,恰逢农历二月初二“龙抬头”。“春分龙抬头,五谷大丰收。”当前,南方早稻开始育秧,北方冬小麦全面返青,广袤田野上生机盎然。“抓好春耕备耕,对于确保粮食丰产和粮食安全至关重要。”习近平 ... 机械之最03-21
-
二月二,龙抬头,一同走近“华夏第一龙” 今天是农历二月初二民间俗称“龙抬头”的日子让我们一同走近一件“了不起的文物”绿松石龙形器它被称为“华夏第一龙”许多学者认为它是中华民族龙图腾最直接、最正统的根源“超级国宝”,叹为观止2002 ... 机械之最03-21
-
叙事权的博弈:从《霍去病》看AI时代的技术迷恋 作者:谭 苗 李婧怡近期,以AI作为核心生产工具生成的短片剧集《霍去病》引发广泛争议。但与作品相比,出圈的并非剧集本身,而是网络舆论所塑造的AI神话。“团队仅有3人”“仅花费3000元成本”等数据引发全网惊叹, ... 机械之最03-21
-
真金白银来了丨氢能工程机械,这次真的可以干 3月16日,工业和信息化部、财政部和国家发展和改革委员会联合印发了《关于开展氢能综合应用试点工作的通知》。这份面向“城市群”的试点部署看起来像是能源与交通的事,但对工程机械行业来说,它其实把一扇门敲开了 ... 机械之最03-20
-
慢牛退潮后才懂:我们面对的不是市场,是量化机器 指数缓步上行的假象褪去,市场露出最残酷的真相:慢牛遮羞布一扯,全是量化的屠刀在挥舞。2026年3月,A股成交额从万亿台阶回落,波动加剧、个股闪崩频发,曾经温和的赚钱效应消失殆尽。上交所最新数据显示,全市场81 ... 机械之最03-20
-
300℃铁锅里的“费头子”:大巴山22岁高级茶师的“叛逆”与坚守 封面新闻记者 谢杰 舒俊瑜 彭雨田 摄影报道三月,四川巴中南江,茶山起雾。22岁的赵小龙把手伸进300℃的铁锅,鲜叶翻滚,逐渐炒制出扁平绿茶。这个从茶山走出来的“00后”,年纪轻轻,却来头不小:国家一级评茶师、 ... 机械之最03-18
相关文章
- 玻璃机械防腐 最核心的性能到底是什么
- 世界不锈钢之最:一张图看懂10种“王者级”不锈钢,用途一目了然
- 别再骂机械是天坑!同样学机械类,有人年薪30万有人月薪4千
- 三一重工:工程机械隐形冠军,从跟随到领跑的硬核逆袭
- 机械类核心专业:课程+学什么+不学什么+专业区别(完整版)
- 5类机械中最常用的机构,原理、类型、应用一次性讲透
- 沃野染新绿 春耕绘丰景——从春耕一线看“十五五”开局农业生产新气象
- 二月二,龙抬头,一同走近“华夏第一龙”
- 叙事权的博弈:从《霍去病》看AI时代的技术迷恋
- 真金白银来了丨氢能工程机械,这次真的可以干
- 打造全域科创“超级试验场”——上海杨浦构筑智能经济“生态之林”观察
- 慢牛退潮后才懂:我们面对的不是市场,是量化机器
- 机械类9大“炮灰”专业+死亡城市对照表!选错,985毕业也失业!
- 别再骂机械类是天坑!工科之母 全行业刚需 越老越吃香,十年不失业
- 300℃铁锅里的“费头子”:大巴山22岁高级茶师的“叛逆”与坚守
- 机械类报考,最值钱未必是机器人
- 机械考研:0802和0855,谁更适合普通考生
- 当钢铁有了灵魂:寻找那些最懂“交互叙事”的机械装置造梦者
- 列国鉴丨记者观察:从“南强北弱”到“北升南降”,德国经济版图悄然生变?
- 就业信息:重庆大学机械工程——最详细的就业与岗位拆解
热门阅读
-
天下第一暗器暴雨梨花针,传说中的唐门暗器做出来了 07-13
-
汽车投诉排行榜前十名汽车 问题最多的就是这些车 07-13
-
世界上最牛挖掘机,甚至可以挖穿一座城市 11-05
-
世界最大核潜艇制造厂,产量远超中美法 11-20
