商业航天的奇点时刻:国家战略下的万亿新赛道,如何把握投资机遇?
2025年,在政策与市场的双重驱动下,商业航天产业迎来了“资本元年”,与此同时蓝箭航天、天兵科技、星河动力等企业快速推进IPO,一个充满活力的商业航天生态正在加速形成。
不过,现阶段该产业仍需耐心资本长期护航与技术攻坚,但不管怎样,深空经济的新纪元,已然开启。
商业航天产业拐点已现
“上天”已不再是国家队的专利,商业航天开始崭露头角。
商业航天不同于传统航天,商业航天是以市场为主导、具有商业盈利模式的航天活动,涵盖航天器及运载火箭的研发制造、航天器的发射、航天器的运营及应用三大环节。
两者核心区别在于:商业航天以盈利为导向,侧重于商业化运作;传统航天则主要服务于国家战略。两者携手共进,有助于整个航天产业的可持续发展。
关于商业航天方面,2014年发布的《国务院关于创新重点领域投融资机制鼓励社会投资的指导意见》提到,鼓励民间资本研制、发射和运营商业遥感卫星,卫星发射与运营逐步向商业化企业开放。
在新政策的东风下,众多商业航天民营类企业如雨后春笋般涌现。
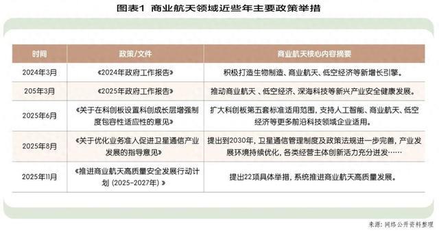
近年来,商业航天产业发展再度提速。2024年商业航天作为新质生产力的代表首次被写入《政府工作报告》;2025年《政府工作报告》再度提到“商业航天”;2025年6月,商业航天纳入科创板第五套上市标准适用范畴,拓宽尚未盈利的优质企业的上市途径;2025年11月,《推进商业航天高质量安全发展行动计划(2025-2027年)》发布,将商业航天纳入国家航天发展总体布局;11月29日,国家航天局设立商业航天司,标志着我国商业航天产业迎来专职监管机构。(图表1)

政策的引导、资本的汇聚,让商业航天市场规模快速增长。
根据中投产业研究院发布的《2025-2029年中国商业航天产业深度调研及投资前景预测报告》,预计2024年中国商业航天市场的规模将达到2.3万亿元。2015年至2024年,中国商业航天年均复合增长率为22.5%。2017年至2024年,年增长率始终保持在20%以上。(图表2)

前瞻产业研究院预测,2025-2030年,中国商业航天行业将进入发展黄金期,预计2030年中国市场规模将达到8万亿元。
在政策与市场的双重驱动下,一个充满活力的商业航天生态正加速形成。卫星以其广泛的应用场景和相对成熟的技术体系,成为商业航天最重要的发展载体与核心产品。可以说,整个商业航天产业的市场化运作,很大程度上是紧密围绕卫星这一核心产品展开,涉及制造、发射、运营与数据服务等。
那么,如何把握产业带来的发展机遇呢?或许可以从卫星产业发展趋势中得到启发。
当前,产业发展趋势主要体现在以下三个方面。
其一,星座组网需求迫切。国际电信联盟“先登先占”的规则,驱动全球围绕低轨卫星展开激烈竞逐,SpaceX“星链”已抢占先机,尽管国内在2025年底向国际电信联盟申报了超20万颗卫星的频轨资源,但发射效率需要加快。
其二,成本需持续优化。实现全球无缝覆盖,单个星座需部署数千至上万颗卫星,意味着卫星制造与发射环节的成本将被放大。因此,卫星与火箭的低成本化既是应对密集部署带来的成本压力,也是商业航天实现可持续发展、释放市场潜力的核心前提。
其三,大运力、可重复使用火箭成为首选。卫星部署具有严格时效窗口,其组网效率直接依赖于火箭的高频次、低成本发射能力。发展大运力可重复使用火箭是应对星座密集部署需求、推动商业航天规模化发展的必然趋势。
从产业的发展趋势中,可以发现,商业运载火箭的技术成熟度、成本控制能力是其能否将商业航天产业蓝图转化为现实的关键。
庆幸的是,一批民营运载火箭企业正通过多元技术路径突破关键环节,积极构建“发射—回收—再发射”的产业闭环,推动商业航天照进现实。
商业航天民营企业加速IPO
提及运载火箭,会发现该领域的“国家队”包干模式正被打破,民营属性企业迅速崛起,有望成为中国版“SpaceX”。
经过分析,选出了3个在商业运载火箭领域表现比较优异的企业案例,进行展示。
● 蓝箭航天:推进IPO,拟募资75亿元
成立于2015年的蓝箭航天空间科技股份有限公司(简称“蓝箭航天”),总部位于北京市,主要从事液氧甲烷发动机及运载火箭的研发、生产并提供商业航天火箭发射服务,致力于构建以中大型可重复使用液氧甲烷运载火箭为核心的全产业链条。近些年财务表现见图表3。
公司重视研发创新,2022年至2025年上半年,累计研发费用支出约23亿元,研发人员占比始终维持在30%以上,在研发人员结构中,硕士及以上学历人员占比普遍维持在85%以上。截至2025年上半年,公司拥有境内专利802项(其中发明专利274项),参与制定国家标准4项,牵头或参与10余项重大科研项目。
关于技术方面,在国内率先完成了基于不锈钢箭体与液氧甲烷动力系统的重复使用运载火箭关键技术攻关。
具体产品方面,自主研发的“天鹊”系列液氧甲烷发动机整机通过超10万秒地面试车验证;朱雀二号系列中型液氧甲烷运载火箭已成为中国民营商业航天领域首款进入量产及商用的液体燃料火箭,该款产品已经历6次飞行任务;朱雀三号中大型液氧甲烷可重复使用运载火箭首飞成功入轨,成为中国首枚发射且入轨成功的可重复使用运载火箭,未来可满足低成本、大运力、高频次的商业航天需求。
目前公司产品获得了下游头部客户的广泛认可,已与中国星网和垣信卫星均签订正式发射服务合同。而且公司科创板IPO获得受理,拟募资75亿元,用于可重复使用火箭技术提升项目。蓝箭航天董事长张昌武表示,“商业航天要‘赚钱’,但不是短跑,而是一场需要长期战略定力与耐心资本支持的马拉松。”
● 星河动力:成功开展21次商业发射交付
北京星河动力航天科技股份有限公司(简称“星河动力”)成立于2018年,总部位于北京市,主营业务涵盖运载火箭研制、发射服务及航天装备制造。
星河动力核心研发团队目前共有数百人,航天相关行业8年以上工作经验人员占比达90%,主要来自航天科技、航天科工、中航工业等,在运载火箭、航天动力、先进航天飞行器研制方面具有扎实的理论功底和丰富的型号工程经验。
2025年9月,公司完成D轮融资,融资总额共计24亿元。本轮融资资金将主要用于加快“智神星”系列可重复使用液体运载火箭、“谷神星二号”中型固体运载火箭研制及相关生产、测试、发射能力建设。公司表示正在集中力量打造新一代可重复使用中大型液体运载火箭产品,以满足巨型星座组网、深空探测、商业载人等任务需求。
据统计,星河动力累计融资净额超50亿元,已于2025年10月提交IPO辅导备案。截至2026年1月16日,星河动力航天已成功开展21次商业发射交付,将总计89颗不同功能的商业卫星精确送入预定轨道。
当下,星河动力“固液并举、全运力覆盖”的商业发射解决方案已清晰呈现,成功构建了从300公斤到58吨的完整产品矩阵。展望未来,公司将通过对可重复使用技术的持续验证,助力行业进入“低成本、高频次”为标志的新发展阶段。
● 天兵科技:运力突破20吨的“天龙三号”即将首飞
2019年4月,天兵科技成立,其主要产品包括“天龙二号”和“天龙三号”液体运载火箭,以及配套的火箭发动机。
目前公司已构建起火箭自研、规模制造与专属发射工位相结合的全产业链布局,具备年产50发天龙系列液体火箭和500台天火系列液体火箭发动机的制造能力,确立了基于成本控制与规模效应的长期竞争优势。
天兵科技核心团队均是业内资深专家,有数百名航天一线技术骨干和管理骨干,团队成员平均年龄在38岁,其中拥有高级职称及以上的人员占比67%,获得硕士研究生及以上学历的人员占比95%。
在役火箭为液氧煤油运载火箭“天龙二号”,截至 2025年12月28日共发射1次,成功1次。“天龙三号”作为我国商业航天领域首款运力突破20吨的大型可复用液体火箭,集成了50余项关键核心技术,成为国内首个完成全流程一箭多星群发能力验证的大型液体运载火箭,正快速推进首飞任务。
2025年,天兵科技完成近25亿元融资,该规模在2025年商业航天民营公司融资项目中金额排名第一,累计公开融资额超40亿元,且公司已完成IPO辅导备案,预计今年提交科创板IPO申请,届时有望借助资本市场力量夯实自身技术实力,推动中国商业航天从单点技术突破,迈向体系化、规模化和产业化的新发展阶段,为建设航天强国、抢占低轨卫星互联网战略制高点提供动力。
纵观2025,整个商业航天产业在政策、资本、技术和市场等多个维度呈现出爆发式增长态势。
具体来看,在政策层面上,放开商业航天企业上市要求,允许未盈利但具备核心技术的企业上市融资;资本层面活跃,全年融资总额达到186亿元,同比增长32%;市场规模持续扩张,年均复合增长率超过20%;发射任务进入高密度周期,2025年共完成87次航天发射……这一切标志着中国商业航天正式从技术探索的“初创期”迈入技术与资本双轮驱动的“资本化”新阶段,2025年是中国商业航天发展史上具有里程碑意义的一年。
可靠的底层逻辑
商业航天发展得如火如荼的当下,我们仍需深入追问:
商业航天的繁荣,是否主要依赖于资本故事,而非真实、可持续的市场需求?
其产业链的发展,是否真正创造了新价值,而不是旧有产业的再包装?
其中的关键是“需求”与“价值”。
先从需求来看,一方面,全球低轨卫星频率和轨道资源遵循“先登先占”的国际规则,2025年底,中国申请超20万颗卫星频轨资源,是应对全球低轨资源“先占先得”竞争的关键举措,旨在避免被排除在下一代空间基础设施之外,需求真实且紧迫。
另一方面,商业航天产业并非孤立存在,而是可以赋能千行百业,在农业、交通物流、通信等传统行业有着提质增效的作用,而这些产业的转型升级将构成对航天技术持续且可规模化的采购需求。
而且,国家资本、产业基金的投入,并非短期炒作,它们更像“耐心资本”,投资的是整个商业航天的未来生态。其逻辑在于确信深空经济的未来机遇,故此着眼于长远生态构建。
再看价值创造,商业航天价值创造的核心,在于作为一个强大的赋能平台,即前面提及的赋能千行百业,或许一时间难以量化其经济价值,但因它的存在,深刻改变了传统经济活动的运行模式与效率边界。
进一步分析,商业航天正催生增量经济,如太空旅游、太空数据服务、太空资源利用等前所未有的经济活动。这些领域不仅是技术的突破,更是商业模式的创新,为经济高质量发展提供了全新的动力源。
有分析指出,火箭和卫星的生产制造在整个航天产值中的占比约10%,剩余90%的经济价值主要由产业链上的其他主体创造。这就有点类似新能源汽车产业,整车厂可能并不占据行业利润的大头,但是可以带起一条庞大且自主可控的前沿科技产业链。商业航天此刻或许正扮演着同样的角色。
总的来说,商业航天绝非一次性的消费狂欢,而是以市场需求为驱动,通过技术创新构建可持续商业闭环的新兴产业。
不过,该产业现阶段仍需耐心资本长期护航与技术攻坚,至于最终能否成为一次真正的产业革命,开启深空经济新纪元,让我们拭目以待。
编辑:曹諵
审核:知晏
大家都在看
-
顶不住了?72岁王健林被逼到崩溃,6000亿负债,连利息都快付不起 “小目标”背后是大窟窿,这句调侃一出来,王健林和万达的处境就很难再轻松看待了王健林曾经站在商业舞台最醒目的位置,万达广场、万达电影、万达商管,都是很多人生活里绕不开的名字如今再提王健林,绕不开的关键词 ... 商业之最05-02
-
选择聪明过人、精力充沛的商业伙伴,但更重要的是他们要正直诚信 这篇接着聊一个比前两句都更痛的话题。纳瓦尔说:“选择聪明过人、精力充沛的商业伙伴,但更重要的是,他们要正直诚信。不要跟愤世嫉俗和消极悲观的人合作,他们的预言会自我实现。”这句话出现在纳瓦尔2018年那场著 ... 商业之最05-02
-
商业航天5月大爆发,利好四大主线,这些龙头率先受益(附名单) 进入2026年5月,A股市场彻底告别题材混沌期,具备国家级战略属性的商业航天赛道,迎来前所未有的爆发窗口期,成为资金扎堆、行情持续发酵的核心主线。在政策密集加码、产业落地提速、发射任务密集、全球技术共振的四 ... 商业之最05-02
-
商业航天回暖:信号已经非常明确,哪些才是真正的龙头? 4月30日,A股商业航天板块迎来了一场酣畅淋漓的集体爆发。西部材料、中国长城、上海沪工、海昌新材等近20只相关概念股涨停或涨超10%,上海瀚讯暴涨13.81%,卫ETF广发盘中最高涨超3%,航天ETF今年以来份额增长率超过2 ... 商业之最05-01
-
年轻人,你太幼稚了:老登味的领导,是怎么被时代连根拔起的? 你兴冲冲地拿着一套基于 AI 自动化的业务优化方案,或者一个能把工作效率提升十倍的新工具,走进了老板的办公室。你以为他会拍案叫绝。 但他端起保温杯,吹了吹漂浮的枸杞,用一种居高临下的“爹味”口吻对你说: “ ... 商业之最05-01
-
俞浩“创世纪” 每个时代都有一个“俞浩式”的人物。1980年代有年广久,1990年代有史玉柱,2000年代有马云,2010年代有雷军……他们有一个共同的特点:在当时都不被时代认可,不被定义。2020年代是谁?可能是俞浩。美国时间2026年4 ... 商业之最05-01
-
商业航天十大龙头!壁垒拉满业绩狂飙,万亿赛道正式开启 温馨提示:以下所有观点均是个人投资心得体会,和个人身边真实案例分享,供大家交流讨论,不涉及任何投资建议,请大家别盲目跟风,盈亏自负!成年人要有自己的判断。最近A股市场热点轮动让人眼花缭乱,AI算力、新能 ... 商业之最05-01
-
商业航天落地潮来临!10家有最新进展的硬核企业,有你的票吗? 四月资本市场迎来财报集中收官窗口,各大细分赛道的真实产业动向、公司经营动作全部浮出水面。褪去题材炒作的外衣,不少概念板块热度逐步回落,但商业航天赛道却逆势走强,多家企业密集放出硬核落地消息,从产品批量 ... 商业之最05-01
-
孙权:三国最稳CEO,18岁接盘如何成就百年基业? 提到三国创业天团,曹操像激进投资人,刘备是情怀创业者,而孙权——这位18岁接手家族企业的“企二代”,却把江东集团做成了最长寿的独角兽。今天,让我们用现代视角拆解这位“江东守业之王”的管理智慧。第一章:临 ... 商业之最05-01
-
认准唯一性!商业航天核心赛道,10家稀缺龙头全梳理(收藏备用) 温馨提示:以下所有观点均是个人投资心得体会,和个人身边真实案例分享,供大家交流讨论,不涉及任何投资建议,请大家别盲目跟风,盈亏自负!成年人要有自己的判断。各位炒股的老铁,今天咱们聊一个90%散户都忽视, ... 商业之最05-01
相关文章
- 认准唯一性!商业航天核心赛道,10家稀缺龙头全梳理(收藏备用)
- 五毛钱土豆的暴利脱水记
- 这就叫格局!广东icon一家糖厂,立了个新规矩,让全网轰动了!
- 跌到100亿不跑路,王健林真硬
- 商业航天,具备“唯一性”的10家稀缺龙头(建议收藏)
- 刚刚,美国AI霸主换了,Anthropic年收300亿,碾压OpenAI
- 张雪拒绝半个亿商务合作,把荣耀领进门:商业联姻,得看“三观”
- 商业航天10家稀缺龙头,建议收藏
- 港影:最不可思议的票房巨星是谁?
- 从人山人海到门可罗雀,通辽10家商场的兴衰
- 听见商业价值,为今天充满电
- 国际影人共探中国电影出海新机遇
- 从门庭若市到无人问津,衡水这10家商场故事太唏嘘
- 布局最狠的商业家吕不韦:以商易国,一场赌上全族的千古豪赌
- 呼伦贝尔最令人惋惜的10家老牌商场,曾经辉煌无限,如今只剩回忆
- 2026网文大神新书爆发!这几本开篇即神作,书荒的赶紧收藏
- 从人山人海到门可罗雀,大连10家商场的兴衰
- 敏德咨询:穿透三重世界,摄受人心 —商业成交与经营的底层逻辑
- 德国最神秘百亿富豪从不露脸不用手机,不设办公室却一毛钱定价法
- 商业第一性原理:撕掉所有假象,赚钱只看本质
热门阅读
-
世界上最小比基尼,几根绳子也能叫比基尼 07-14
-
性主题餐厅 一个让人面红耳赤的地方 07-14
-
胡文海事件真相,以暴制暴杀了村干部等14人 07-14
-
好日子香烟价格,多款不同系列价格口感介绍 07-14
