机械类专业别乱选!12个热门方向全梳理,就业好坏一眼看清
高考填报志愿打算选机械方向的考生和家长,一定要先弄清楚专业差异!很多人以为机械都是一样的,实际上不同方向未来就业、薪资、发展天差地别,有的进大厂拿高薪,有的只能做传统技工。今天把机械类最实用的专业方向全部整理清楚,不用查资料,看完就能直接选。

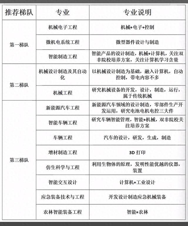
现在的机械类专业早已不是传统印象里的老工科,而是结合了智能、新能源、计算机的复合型方向,选择时重点看是否贴合当下产业趋势。第一类是智能与前沿交叉方向,也是目前就业最吃香的梯队,包括机械电子工程、微机电系统工程、智能制造工程,这几个专业融合了电子、控制、计算机技术,对口工业机器人、高端装备、智能工厂等领域,不管是名校还是普通本科,就业机会和薪资水平都明显更高。
第二类是传统基础型专业,胜在稳定、就业面宽,属于机械行业的万金油,主要有机械设计制造及其自动化和机械工程。这两个专业学习内容更偏基础制造与设计,几乎所有生产型企业都需要这类人才,不容易失业,但想要获得高收入,通常需要积累工作经验或者往智能化方向转型。
第三类是细分特色专业,针对性极强,适合有明确行业目标的考生。其中新能源汽车工程、智能车辆工程、车辆工程主攻汽车产业,是目前新能源行业最紧缺的人才方向;增材制造工程对应3D打印领域,仿生科学与工程偏向医疗与科研方向,智能交互设计侧重产品与界面设计,应急装备技术与工程属于政策支持行业,农林智能装备工程则贴合乡村振兴发展,每个方向都有固定的就业赛道。
给大家几个简单直接的选择建议,如果追求高薪和前沿行业,优先选择智能、新能源相关的机械方向;如果看重稳定和就业范围,选择传统基础专业最合适;分数不占优的考生,尽量避开纯传统机械,选择带有智能、新能源、自动化标签的专业,在就业时更有竞争力。同时要记住,专业没有绝对的好坏,只有是否符合自己的兴趣和职业规划。
大家都在看
-
铜合金精密零件加工:黄铜、铍铜、红铜怎么选? 铜材在精密零件里是一个特殊的存在——不像铝合金那么主流,但在特定场合完全不可替代。导电性好、导热性优秀、耐腐蚀性强,是铜材被选择的核心原因。但"铜"不是一种材料。黄铜(Cu-Zn合金)、铍铜(Cu-Be合 ... 机械之最04-28
-
金属材料及热处理基础:盘点7个力学性能关键指标,从原理到应用 在机械制造领域,黑色金属材料的应用占比超 90%,核心原因就是它具备可通过热处理灵活调控、能适配各类复杂工况的力学性能。不管是零件设计选材、热处理工艺制定,还是后期的失效分析,吃透力学性能指标都是绕不开的 ... 机械之最04-27
-
国内史诗级长途自驾,3 万公里跨越南北西东,108 天走完直呼过瘾! 当夕阳把最后一抹金辉洒在帕米尔高原的雪峰上,当车轮碾过东极抚远凌晨四点的第一缕晨光,你会突然明白——有些风景,注定属于那些把梦想刻进车轮的人。这不是一场旅行,这是一次对960万平方公里的致敬。108天,3500 ... 机械之最04-27
-
万亿级大风口!超大“机”遇,来了→ “十五五”规划纲要,将“量子科技、生物制造、氢能和核聚变能、脑机接口、具身智能、第六代移动通信”列为六大未来产业,推动其成为新的经济增长点。具身智能是指拥有物理身体的智能体,人形机器人就是典型的代表之 ... 机械之最04-27
-
机械五虎VS机械四小龙完整版对比!2026报考直接对照选 机械五虎VS机械四小龙完整版对比!分数档位+专业侧重+就业差异,2026报考直接对照选 开篇导语 工科机械报考最纠结:选机械五虎冲顶尖天花板,还是选机械四小龙走高性价比赛道?一份完整版对比表,把分数门槛、王牌特 ... 机械之最04-27
-
首席记者谈首季经济丨江西的新能源产业突围之路 新华社南昌4月26日电 题:江西的新能源产业突围之路新华社记者冯俊扬地处江西上饶的晶科能源股份有限公司稳居全球光伏组件出货量前列;刷新充电速度纪录的比亚迪新一代刀片电池在江西抚州量产……今年1-2月,江西光 ... 机械之最04-27
-
0博士组合拿下ICLR时间检验奖,十年论文终封神 鹭羽 发自 凹非寺量子位 | 公众号 QbitAIICLR 2026时间检验奖新鲜出炉,获奖者——GPT天才本科生Alec Radford。网友们纷纷送来祝贺:“实至名归!”Alec为人相当低调,其社媒清一水的都是转发推荐他人优秀成果。但实 ... 机械之最04-26
-
追光丨专属老年人的“神仙”健身房 你看了“心动”吗? 放眼全国大大小小的健身房早就遍地开花但专门给老年人开的健身房你见过吗?不是公园随便甩甩手也不是小区慢悠悠走两圈而是有专业设备、有运动方案、有指导人员的专业空间一进门先做“全身扫描”↓机器一测个性化运动 ... 机械之最04-26
-
2026北京车展,中国智驾正定义全球标准 编者的话:在全球汽车产业的重心开始向东方倾斜之际,一场规模空前的行业盛宴在北京启幕。4月24日至5月3日,2026北京国际汽车展览会以“世界最大规模车展”的姿态,为全球观众和展商展示汽车技术创新的高地。正如一 ... 机械之最04-26
-
关注“体验经济”丨每年十几万人打卡“小米工厂” 工业游何以这么火? 新华社北京4月25日电 题:每年十几万人打卡“小米工厂” 工业游何以这么火?新华社记者吉宁看流水线上的机械手臂上下挥舞,亲手触摸机械零件实物,一趟行程下来仿佛置身科幻大片,近距离感受中国制造的魅力……近一 ... 机械之最04-26
相关文章
- 万亿级大风口!超大“机”遇,来了→
- 机械五虎VS机械四小龙完整版对比!2026报考直接对照选
- 首席记者谈首季经济丨江西的新能源产业突围之路
- 0博士组合拿下ICLR时间检验奖,十年论文终封神
- 追光丨专属老年人的“神仙”健身房 你看了“心动”吗?
- 2026北京车展,中国智驾正定义全球标准
- 关注“体验经济”丨每年十几万人打卡“小米工厂” 工业游何以这么火?
- 机械键盘选购指南:不同预算怎么选,才能不踩坑?
- 机械设计“进化史”从古代水车到智能机器人,藏着人类的造物智慧
- 机械专业报考建议:在质疑声中看清“工业之母”的真正价值
- 星箭聚力 探秘海南超级工厂
- 一场田间的“精密大考”——天津“优机优补”赋能合作经济一线观察
- 半夜收到一条私信:陈老师,我家孩子985机械电子,校招月薪5500
- 仅次于东道主!约700家中国展商亮相汉诺威工博会
- 央视曝光全球最强光刻机:西方封锁十年,中国早已另起炉灶
- 工业母机的“两岸配方”
- 机械大学生能考哪些证书?2026年高质量就业考证指南与职业规划
- 被机械设计“拯救”的3个日常瞬间,原来它一直在默默帮我们省事
- 为沙漠钉“楔子”——千里河西治沙行
- 商业航天,加速“飞天”(大数据观察·航天日特别报道)
热门阅读
-
天下第一暗器暴雨梨花针,传说中的唐门暗器做出来了 07-13
-
汽车投诉排行榜前十名汽车 问题最多的就是这些车 07-13
-
世界上最牛挖掘机,甚至可以挖穿一座城市 11-05
-
世界最大核潜艇制造厂,产量远超中美法 11-20
