低轨卫星互联网爆发 信关站有望成商业航天最具活力细分市场之一
一、行业相关定义
卫星本身主要负责信号的接收、放大和转发,要将卫星承载的信息最终传递给地面用户,或将地面用户的信息通过卫星传递出去,并接入到全球的通信网络中,就需要一个强大而可靠的地面接口,而这个接口就是信关站,它是卫星通信系统不可或缺的地面组成部分。
信关站典型组成部分包括天线与馈线设备、发射设备、接收设备、信道终端设备和电源设备。1)天线与馈线设备(即馈设备),用于将来自发射机的射频信号变成指向卫星辐射的电磁波,同时接收卫星发的电磁波,送到接收设备;2)发射设备,用于将已调制的中频信号变换为射频信号,将功率放大,经馈线送到天线向卫星发射;3)接收设备,用于天线接收收到的来自卫星转发的有用信号,经处理后发送给解调器;4)信道终端设备,在发送端是将用户送来的消息加以处理,变成适合所采用的卫星通信体制要求的信号波形;在接收端则进与发端相反的处理,使得收到的信号恢复为原来的消息;5)电源,用于提供地球站各分设备正常运行所需之电能,包括市电、发电机或蓄电池等。

数据来源:观研天下数据中心整理

数据来源:南邮本科招生公众号
二、行业市场规模
根据观研报告网发布的《中国信关站行业现状深度研究与发展前景预测报告(2026-2033年)》显示,信关站作为连接天地网络的关键枢纽,其战略价值和技术重要性随着低轨卫星互联网的爆发而日益凸显。数据显示,中国信关站市场规模正以30%左右的年均增速扩张,截止2025年我国信关站市场规模约为50亿元,未来更有望持续高增长,成为商业航天领域最具活力的细分市场之一。

资料来源:观研天下数据中心整理
三、行业需求情况
低轨卫星星座(LEO)的加速组网是信关站需求增长的主要驱动力。由于低轨卫星过境速度快、单星覆盖范围小,对信关站的密度和数量提出了较高要求。
信关站需要满足高密度、高性能和高可靠性的要求,特别是在低轨卫星星座中,信关站的跟踪能力和信号处理能力至关重要。例如,信关站的典型组成部分包括天线与馈线设备、发射设备、接收设备、信道终端设备和电源设备,这些设备需要具备高性能和高可靠性。
信关站的建设和运营成本较高,单个信关站的造价可达数千万甚至上亿元。为了降低成本,一些企业开始探索“地面站即服务”(GSaaS)模式,即由第三方专业公司投资建设和运营信关站,向多个星座运营商提供共享式测控和数据落地服务。
从需求来源来看,国防军工是当前信关站行业主要需求来源,此外宽带通信和物联网也是主要的需求方,比例大致如下:

资料来源:观研天下数据中心整理
四、行业盈利能力分析
中国信关站行业受益于低轨卫星组网加速,市场规模从2021年的17亿元增长至2025年的50亿元,年复合增长率达31%,星座部署需求与应用场景拓展共同驱动增长,为行业盈利提供广阔空间。同时,硬件端通过相控阵天线、氮化镓射频器件等技术突破,单站成本下降,规模化采购推动基带芯片等核心部件成本下降,形成“成本下降与功能溢价并存”的格局。

数据来源:观研天下数据中心整理
五、行业细分市场分析
根据下游应用领域划分,我国信关站行业细分市场主要包括卫星运营商细分市场、政府及公共事业细分市场以及其他市场。其中卫星运营商领域市场是信关站最核心的需求方,市场需求占比超45%,其次是政府及公共事业领域,占比为25.8%。具体如下:

资料来源:观研天下数据中心整理
1、卫星运营商
卫星运营商主要分为国家队运营商与商业星座运营商两大类型。国家队运营商依托国家战略布局,聚焦中高轨卫星与低轨骨干星座建设,需求以高性能、高可靠的物理信关站与智能化运维系统为主,单星座信关站配套投入规模巨大,且绑定长期运维服务需求,是高端信关站市场的主要支撑。商业星座运营商则更偏好虚拟化信关站模式,通过共享地面站资源降低前期投入。2025年我国信关站行业卫星运营商领域市场规模为22.9亿元。具体如下:

资料来源:观研天下数据中心整理
2、政府及公共事业
政府及公共事业领域需求以应急通信、政务专网、生态监测为核心,具备强刚性、高稳定性特征。应急管理领域是核心场景,各级应急部门需依托信关站搭建天地一体化应急通信网络,在自然灾害、公共安全事件中保障信号不中断。
2025年我国信关站行业政府及公共事业领域市场规模达到12.9亿元。具体如下:

资料来源:观研天下数据中心整理
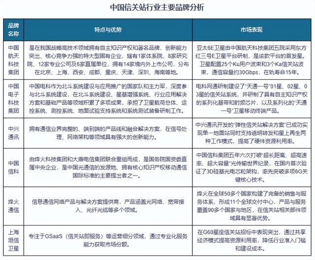
六、行业竞争情况
中国信关站行业目前呈现出“国家队主导、民营企业差异化突围、通信设备商跨界拓展”的多元化竞争格局,市场集中度较高但新兴力量正在崛起。
国家队企业:以中国航天科技集团、中国电子科技集团等为代表,凭借深厚的航天工程经验、卫星总体设计能力及军工技术积累,在大型星座信关站建设中占据主导地位。这类企业通常采取“全系统集成”模式,提供从天线到网管的端到端解决方案,产品性能对标国际顶尖水平,主要服务于国防、应急通信等高标准应用场景。
通信设备商:以中兴通讯等为代表,依托在5G和核心网领域的技术积累,重点发展基于云原生架构的新一代信关站产品。这类企业更注重软件算法和智能运维能力的提升,通过将信关站功能与5G核心网深度融合,为运营商提供天地一体化网络解决方案,在即将到来的6G时代具有显著的先发优势。
专业厂商:专注于细分市场,通过技术创新实现差异化竞争。例如,在天线系统领域,国内少数企业已攻克多波束、宽频带、快速跟踪等关键技术,产品性能接近国际领先水平。这类企业通常采取“专精特新”发展战略,聚焦特定部件或环节做深做精,成为产业链中不可或缺的配套供应商。
新兴专业服务商:如上海垣信卫星等,专注于GSaaS等运营细分领域,通过专业化服务能力获取市场份额。这类企业通常采取轻资产运营模式,通过共享信关站资源降低行业准入门槛,提高资源利用率。

数据来源:观研天下数据中心整理(WWTQ)

大家都在看
-
万达创始人王健林:“只藏不卖,书画收藏是超越商业的精神寄托” “宁卖万达,不卖一张画。”2025年深秋,北京国贸地下金库,一位银行经理第三次把同一份文件推到王健林面前——求购方愿出2亿元拿走吴冠中《长江万里图》,只要签字,十位数现金当天到账。王健林把文件推回去,只说 ... 商业之最02-26
-
伯纳德·阿诺特:欲望帝国缔造者 在巴黎蒙田大道的LV旗舰店穹顶之下,一位戴金丝眼镜、穿定制西装的清瘦老人,正轻抚鳄鱼皮手袋的缝线。他是伯纳德·阿诺特,LVMH集团主席兼CEO,全球奢侈品帝国的终极建筑师,用四十年冷静如精密钟表的收购与整合, ... 商业之最02-26
-
利润微薄却火遍全网,河南大叔关门备货,真诚才是商业必杀技 在这个物价飞涨、买个品牌奶茶都要二十起步的年代,河南周口西华县的一家乡村小蛋糕店,用一种近乎“格格不入”的低价,狠狠撞击了消费者的心。4寸蛋糕只要6块钱,精装版也仅售10元,这样的价格在烘焙界简直就是“白 ... 商业之最02-26
-
低轨卫星互联网爆发 信关站有望成商业航天最具活力细分市场之一 一、行业相关定义卫星本身主要负责信号的接收、放大和转发,要将卫星承载的信息最终传递给地面用户,或将地面用户的信息通过卫星传递出去,并接入到全球的通信网络中,就需要一个强大而可靠的地面接口,而这个接口就 ... 商业之最02-26
-
别光盯着算力芯片,这块不起眼的布,才是真正的暴利之王 如果没有这层比头发丝还细的“布”,算力霸主英伟达的H100或许只能是一堆无法工作的废铁。就在市场疯狂追逐芯片算力时,上游材料界一场悄无声息却惊心动魄的涨价潮,正在重塑财富版图。唯一的“贵族”:不仅仅是卖布 ... 商业之最02-26
-
赖账,是最高级的商业信誉:中国外贸大神与印度老铁的极限拉扯 在这个星球上,做生意最让人头疼的国家是谁?估计很多人脑海里会瞬间蹦出一个名字——印度。在外贸圈里,印度客户简直是“噩梦”般的存在。他们有一种天赋,能把“不占便宜就是吃亏”这种理念贯彻到骨髓里。你跟他们 ... 商业之最02-25
-
伯纳德·阿诺特:奢侈品帝国的缔造者,全球最富有的商业传奇 在全球奢侈品行业的版图上,有一个名字几乎无人不晓——伯纳德·阿诺特(Bernard Arnault)。作为法国奢侈品巨头LVMH集团的掌舵人,阿诺特不仅缔造了全球最大的奢侈品帝国,更是当代最具影响力的商业领袖之一。2020 ... 商业之最02-25
-
复旦 - 华盛顿 EMBA 学生素质为基 学位认证成就商业领袖 在全球化竞争日益激烈的今天,商业领袖的成长不再局限于行业经验的积累,更需要系统性的管理智慧与国际化的战略视野。复旦大学-华盛顿大学EMBA项目,作为中国首个经国家教育部批准的国际合作EMBA项目,自2002年创立 ... 商业之最02-25
-
在生物界,每个物种是竞争多还是朋友多?(商业世界呢?) 在生物界,竞争关系普遍多于互利合作关系,但这种比例会因物种类型、生态系统和相互作用尺度(种内 vs 种间)而变化。以下从多个维度详细解析:一、种内关系:竞争绝对主导种内竞争强度极高:同种生物个体间对食物、 ... 商业之最02-24
-
吴京最厉害的是什么? 下面这段故事,你可能听过。2018年,《流浪地球》一度快拍不下去了,投资方撤资,导演郭帆和制片人龚格尔卖了房卖了车,连道具服装都得找宁浩的剧组借。这时候吴京来了,本来说好客串一天,结果拍了三十一天。拍着拍 ... 商业之最02-24
相关文章
- 红牛称霸几十年,东鹏凭什么反超?这才是最狠的商业逆袭!
- 在生物界,每个物种是竞争多还是朋友多?(商业世界呢?)
- 吴京最厉害的是什么?
- 马斯克逆袭全解析,从被霸凌的问题少年,到首位8000亿首富!
- 几千年来,最赚钱的事从未变过
- 今夜归元寺人山人海!拜财神到底拜哪尊?求财之前先懂这些规矩
- 北京历史最悠久的商业街区之一,更被誉为“中华第一街”
- 衡阳乡镇大洗牌:西渡人口全省第三,这一镇商业竟碾压全场
- 如何看待柴荣的经济改革措施
- 河南矿山崔培军:发钱只是表象,极致诚信才是商业底色
- 2026马年商业开篇:四字藏乾坤,一文明大
- 初五爆竹声里,藏着一部中国人的商业生存指南
- 社会主义优越性,解决贫富分化与阶级固化
- 为什么“上不了台面”的生意,反而最赚钱?
- 喜剧之王沈腾的商业奇迹与艺术坚守
- 纵横六百年的商帮传奇——徽商
- 胖东来的商业经,内卷到骨子里的商业时代!
- 霸榜十二载终易主,亚马逊超越沃尔玛,全球商业版图迎巨变
- 俞浩:从清华极客到商业狂人,8年把10万做成千亿版图
- 新之:票房“遥遥领先”,《飞驰人生3》做对了什么?
热门阅读
-
世界上最小比基尼,几根绳子也能叫比基尼 07-14
-
胡文海事件真相,以暴制暴杀了村干部等14人 07-14
-
好日子香烟价格,多款不同系列价格口感介绍 07-14
-
缅甸惊现最古老琥珀 距今一亿年价值连城 12-09
