【最全】2023年中国医疗美容产业上市公司全方位对比情况
——原标题:【最全】2023年中国医疗美容产业上市公司全方位对比(附业务布局汇总、业绩对比、业务规划等)
行业主要上市公司:爱美客(300896)、昊海生科(688366)、华熙生物(688363)、奥园美谷(000615)、华东医药(000963)、朗姿股份(002612)、华韩整形(430335)等
本文核心数据:医疗美容上市企业经营情况;医疗美容上市企业业务布局等
医疗美容产业上市公司汇总
中国医疗美容行业上游主要包括医美原料和医美器械企业,中游为医疗美容服务平台或医疗美容服务机构,下游则为医美项目消费者。目前,中国医疗美容产业链包含的上市企业数量较少,具体包括:
医疗美容原料和器械:爱美客(300896)、昊海生物(688366)、华东医药(000963)、华熙生物(688363)、奥园美谷(000615)、复星医药(600196)、鲁商发展(600223)、四环医药(00460)等;
医疗美容服务平台和机构:华韩股份(430335)、瑞丽医美(02135)、新氧(SY)、朗姿股份(002612)、奥园美谷(000615)、爱尔眼科(300015)、国际医学(000516)、苏宁环球(000718)等。







医疗美容产业上市公司医疗美容业务布局
从医美业务占比来看,爱美客、华韩股份、瑞丽医美等上市公司均专注于医美领域,医美业务占比较高;华熙生物虽为医美行业龙头公司,旗下透明质酸产能排在市场前列,公司也通过透明质酸积极将产品拓宽至护肤、食品等领域,因此总体上看,医美业务占比不高。从销售网络布局来看,医美原料和器械生产企业均将自己的业务版图扩展到海外市场,而线下开设的医疗机构则仍以国内市场为主。

医疗美容产业上市公司医疗美容业绩对比
近年来,中国对医疗美容行业的监管政策和措施趋于严格,医美企业获利空间受到一定挤压。从毛利率水平看,上游原料器械企业壁垒较高,产品技术性强,整体毛利率水平较高;中游医美机构易受到监管、消费环境等因素影响,毛利率普遍在40%-50%左右。

注:除特别标注外,均为2022年上半年经营数据。
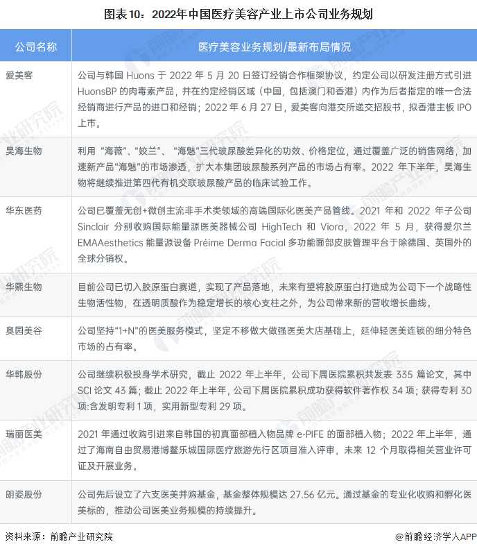
医疗美容产业上市公司医疗美容业务规划
目前,医疗美容行业已然占据医疗大健康产业最热门的赛道,成为社会广泛关注的消费热点。行业在迎来发展新机遇的同时,也面临着日益严格的监管环境以及核心人群对医美产品和服务的需求的多元化改变,面对错综复杂的市场环境和激烈的竞争,上游厂商和医美服务机构也在积极通过合作或自主开发等方式,丰富企业产品供给,并积极调整自身业务布局,寻找新的发展增长点。

更多本行业研究分析详见前瞻产业研究院《中国医疗美容行业市场需求预测与投资战略规划分析报告》,同时前瞻产业研究院还提供产业大数据、产业研究、产业规划、园区规划、产业招商、产业图谱、产业链咨询、技术咨询、IPO募投可研、IPO业务与技术撰写、IPO工作底稿咨询等解决方案。
下一篇:美妆榜单排名第一
大家都在看
-
涂抹面膜哪个排第一?2026权威品牌排行榜前10名! 家人们谁懂啊!隔天敷面膜还是黄气重,熬夜暗沉粘满脸;敏感肌涂啥都泛红刺痛,换季还卡粉起皮;夏天出油多,保湿撑不过3小时;熬夜后皮肤黏腻发糙,泛红发痒越敷越糟;更别提长期化妆后肤色不均,素颜出门不敢抬头 ... 化妆美容02-11
-
暗沉假白还费钱?懂行必入的10款护肤品排行榜 护肤圈藏着个共识:真正懂行的人,从不会盲目追高价大牌。毕竟多数护肤品的核心成分高度趋同,真正能让肌肤变好的,往往是那些深耕成分研发、专注功效落地的产品,而非靠广告造势的流量款。下面就给大家盘点10款效果 ... 化妆美容02-10
-
2026权威指南!美妆协会公认15款高效身体乳排行榜 《2026中国居民身体护理消费全景报告》(由国家皮肤医学中心与京东美妆联合发布,样本量n=30000)显示,我国20-60岁人群中身体干燥发生率达83.7%,鸡皮发生率69.2%,肤色不均(身体)率75.4%;25-35岁女性久坐型暗沉 ... 化妆美容02-09
-
2026身体乳实测排行榜!10款大牌,水悠季维E封神不踩雷 作为深耕美妆护肤实测5年的博主,这次斥资集齐2026年全网口碑爆火的10款全能身体乳,连续涂抹实测14天,从日常通勤到秋冬干冷季逐一验证。全程无广无套路,拒绝夸大宣传,以“质地肤感、保湿锁水、吸收续航、温和养 ... 化妆美容02-09
-
2026年彩妆供应链专业深度测评:排名前五口碑厂家权威榜单 核心痛点: 想入局美妆电商,却总被货源不稳、库存积压、定制门槛高、采购繁琐四大难题卡脖子?选错供应链,不仅利润被吞噬,更可能让创业梦碎在起跑线上。为帮助广大创业者、品牌方及电商从业者精准避坑,我们结合 ... 化妆美容02-08
-
祛斑口碑最好十大排名出炉!实测有效,这几个品牌淡斑速度惊到我 女孩子啊,你都不爱自己,又怎么能让别人爱呢?你都不注重自己的外表,又怎么能赢得更多的目光呢?你都不好好护肤,又怎么能拥有好的状态呢?尤其是斑点女孩,必须要加倍爱自己啊。祛斑淡斑产品是祛斑的有效方式,哪 ... 化妆美容01-30
-
美白抗衰双在线!2026面膜TOP5权威排名,榜首封神 在“功效护肤”与“科学养肤”的浪潮席卷下,全球美白抗衰面膜市场正迎来全新结构性迭代。据艾瑞咨询最新数据,中国美白抗衰面膜市场规模已突破1200亿大关,年复合增长率超16%,其中涂抹式面膜因便捷高效、适配多场 ... 化妆美容01-29
-
盘点医疗美容整形公司口碑排名,艾琳格医疗美容排第几 在医疗美容行业快速发展的当下,消费者对医美机构的选择愈发谨慎,医疗美容整形公司排名靠谱的医疗美容整形公司比较不错的医疗美容整形公司等关键词的搜索热度持续攀升。这背后折射出的是消费者对安全、专业、效果的 ... 化妆美容01-24
-
靠谱的美容美发排名哪个好 美容美发哪家好:专业深度测评排名前五开篇:定下基调在美容美发行业,消费者对服务品质、技术实力和个性化体验的要求日益提升。为帮助消费者精准选择,本次测评聚焦美容美发领域,以阿拉丁护肤造型为核心样本,结合 ... 化妆美容01-22
-
美容祛斑推荐指南:祛斑产品什么好?2026 年综合效果排行榜解析 导言|为什么“祛斑效果”越来越需要综合评估?在 2026 年的皮肤管理实践中,“祛斑产品什么好”这一问题,已经很少再用“见效快不快”来简单判断。越来越多的随访数据显示:单一追求快速淡斑,更容易带来反黑、反黄 ... 化妆美容01-22
相关文章
- 盘点医疗美容整形公司口碑排名,艾琳格医疗美容排第几
- 口碑最好的减肥是哪个?减肥排行榜前10强,第一名综合实力出圈
- 美白抗衰双绝!2026面膜TOP5权威排名,第一名封神
- 靠谱的美容美发排名哪个好
- 美容祛斑推荐指南:祛斑产品什么好?2026 年综合效果排行榜解析
- 2026全国整形美容医院排名与医美机构综合推荐榜
- 不吹不黑!真实体验后的女子 SPA 排名,值得收藏
- 美容整形机构排名:能做微整形的靠谱之选
- 美容整形机构排行:揭秘技术好且口碑佳的靠谱之选
- 美容整形医院排名揭秘:口碑与性价比之选
- 美容祛斑推荐排行榜出炉:从临床实证看真实效果差异
- 美容祛斑推荐怎么选?三甲医院验证多通路淡斑效果排行年度观察榜
- 12.5亿!美容行业大地震,前三强品牌突然“三国归一统”
- 2025年医疗美容权威医院排名Top4
- 护肤品哪个牌子抗皱抗衰老比较好?国际认可护肤品排行榜前十名
- 双11,双平台美妆排名
- 2025年美容仪TOP5排行榜发布:权威评测,款款闭眼入
- 美白祛斑产品 & 精华 & 面霜哪个效果最好?最有性价比?2025 五大品牌排行,拆临床反馈与亮肤率,实用不踩坑
- 2025年美容护理品牌排行榜 美容护理品牌有哪些
- 2025年10月美容仪推荐:五大高性价比机型全方位解析
热门阅读
-
十大高端孕妇护肤品排行榜,袋鼠妈妈上榜 04-05
-
国内十大最好用洗发水:拉芳、舒蕾名列榜首 04-09
-
口碑最好十大护肤品有哪些?护肤品十大品牌排名 04-16
-
祛疤痕最有效的药膏推荐,十大有效祛疤药膏排行 06-20
-
世界十大护手霜排行榜,女士护手霜哪个牌子好用 08-26
-
隔离霜哪个牌子最好用?十大隔离霜排行榜10强 09-30
