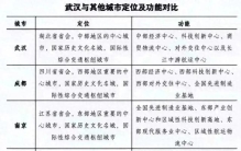
武汉进入全球前10强!打造5大高科技之谷!冲刺国家中心城市!
一、全球科研城市前十强:武汉位居第8位2024自然指数—科研城市总体排名《自然》杂志是全球顶级科学期刊,在世界范围内拥有极高的知名度和权威性。2025年11月16日,施普林格·自然在线发布《自然》增刊“2024自然指 ...
2025-11-28 10:09
原机械工业部直属高校如今还有哪些:你知道吗?如何逆袭更有钱途
今天,咱们不聊虚的,来深入扒一扒一组极具故事感的高校——原机械工业部直属的“老机械系”高校。这些学校,曾是“制造业的黄埔军校”,是计划经济时代国家重点布局的工科重镇。如今,几十年过去了,它们有的冲进98 ...
2025-9-27 10:11
2026高考志愿:机械大类7大热门专业及院校推荐!就业有钱途
每年高考志愿填报时,无数高三家庭都会陷入纠结:“学机械还有前途吗?”“传统工科是不是要被淘汰了?”“孩子到底该选啥专业才能既稳定又有发展?”今天,就让我来为大家破这个局。别再用老眼光看待机械类专业了! ...
2025-9-27 10:11
“光荣属于劳动者”原标题:山东港口集团青岛港“连钢创新团队”(引题)十二次刷新世界纪录(主题)人民日报记者 李蕊再一次刷新了自动化集装箱码头装卸效率的世界纪录。作为青岛港“连钢创新团队”带头人,张连钢 ...
2025-4-27 10:02
武汉或许是今年商业市场最热闹的城市了,武商MALL、武汉恒隆广场和武汉SKP三大重奢场交锋,武汉商业自此也进入了全新的格局。那么,在新变局前,武汉商业的“前顶流”又如何了?街道口商圈位于武昌区,毗邻多所高校 ...
2024-10-31 12:14
机械类最吃香专业是什么?再看该专业2024年在浙江省分数线是多少
机械类最吃香专业是什么?再看看该专业2024年在浙江省投档分数线是多少?当下趋势,机械类专业不仅就业面广、而且就业率还高,是个非常不错的专业。而机械类专业中最吃香的专业之一是机械设计制造及其自动化。机械设 ...
2024-10-6 09:12
大部分人择校时首先会把学校排名作为考量目标院校的参考指标,世界大学排名也是不少学生、家长关注的重点。目前世界上公认的四大权威排名有:QS世界大学排名、U.S. News 世界大学排名、软科世界大学学术排名、泰晤士 ...
2024-6-26 15:18
中国大学QS世界排名2024最新版,前100强院校(含港、澳、台湾省)
中国到底哪所大学在世界上排名最好?留学君为大家整理了QS世界排名中的所有中国百强院校,这个排名中不仅有中国排名,也有中国大学在世界上的QS排名,同时包含了港、澳、台湾省的院校在表内,一起来看看吧!中国大学 ...
2024-1-14 08:23
【编者按】当下,未来产业的发展正受到各方广泛关注,从国家层面到地方省市层面,均在积极前瞻布局,谋划未来产业发展。然而,未来产业因其区别于一般产业的突出特征,并非每个城市都具备发展的基础和条件。为客观评 ...
2023-10-29 11:50
传统意义上的中国十大名校按照不同的维度,排名结果有所不同,通常情况下,我们都会讲综合实力排名。传统意义上,老百姓通常知道的是下面十所大学:清华大学、北京大学、中国科学院大学、上海交通大学、复旦大学、浙 ...
2023-10-16 14:01
2023最新世界大学排名发布,清华大学、北京大学居亚洲第一、第二
近日,西班牙科学研究高级委员会(Consejo Superior de Investigaciones Científicas,简称CSIC)发布了最新版的“韦伯麦特里克斯世界大学排名”(Webometrics Rankings of World Universities,简称WRWU),2023年 ...
2023-8-18 01:45
中国前50所大学排名,湖南有几所上榜,知其今年的录取计划吗?
目前,中国有3000多所大学,其中本科院校2000余所,含985大学39所,211大学112所,双一流大学140多所。为了能够考上理想的大学,很多考生想了解各大学的排名,以便填写志愿时有个参考。下面是2023年中国内地大学前50 ...
2023-6-29 07:23
实现“碳达峰”、“碳中和”,是我国可持续发展、高质量发展的内在要求,也是推动构建人类命运共同体的必然选择。从资源、能源发展战略的角度来看,利用低品阶的可再生电能,通过二氧化碳催化电解手段,将二氧化碳转 ...
2023-5-10 09:55
5月3日,武汉理工大学材料科学与工程学院麦立强教授团队及其合作者最新研究成果以“Constrained C2 adsorbate orientation enables CO-to-acetate electroreduction(限制二碳吸附基团构象完成一氧化碳向乙酸盐电还 ...
2023-5-7 16:44
2023年5月3日,华中科技大学庞元杰、加拿大多伦多大学Edward H. Sargent及武汉理工大学麦立强共同通讯在Nature在线发表题为“Constrained C2 adsorbate orientation enables CO-to-acetate electroreduction”的研究 ...
2023-5-6 13:30
极目新闻记者 李庆通讯员 熊欢 陈雅岚实习生 王林艳 蔡金林4月26日,武汉市人民政府新闻办公室召开新闻发布会,介绍2022年武汉知识产权发展状况,极目新闻记者获悉,2022年,武汉市作品版权登记达到77464件,占全省 ...
2023-4-26 21:08
视频加载中...新华社北京4月14日电(记者李丽、赵建通、乐文婉)在张瑞瑞42年的人生中,这是他第一次对着数百人、用话筒进行正式发言。站在武汉理工大学马房山校区报告厅的讲台上,他有点无处安放双手的局促,但还是 ...
2023-4-19 03:25
中国之最:最壮观玻璃桥、最多在校大学生城市、最多公园数量城市
在我们生活的祖国有广袤的高原、绵延的山川、起伏的丘陵……,它们共同组成了壮美的秀丽山河,而其中也有很多中国之最,您未必都知道,来我们一起了解下祖国的以下3个之最:1、中国最壮观的玻璃桥素有「奇峰三千,秀 ...
2023-1-22 12:36
2022中国大学机械设计制造及其自动化专业排名,华中科技大学第一
哪些大学机械设计制造及其自动化专业办学实力最强,最具核心竞争力?哪些大学机械设计制造及其自动化专业获得2022中国八星级(8★)、七星级(7★)、六星级(6★)和五星级(5★)专业?哪些大学排行2022中国大学机 ...
2023-1-16 03:01
武汉理工大学是我们国家比较早的一批入选211工程的重点实验研究类别的大学,但由于它最近很少抛头露面所以很多人都逐渐淡忘了它这个老将,它的名次在全国排名中虽不见上涨,但之前的实力也不是盖的,在全国排名中也 ...
2019-7-11 02:16