干货!一文看懂运动鞋服行业竞争格局:李宁VS安踏体育

原文标题:2022年中国运动鞋服行业重点企业对比分析:李宁VS安踏体育「图」
一、运动鞋服行业发展背景
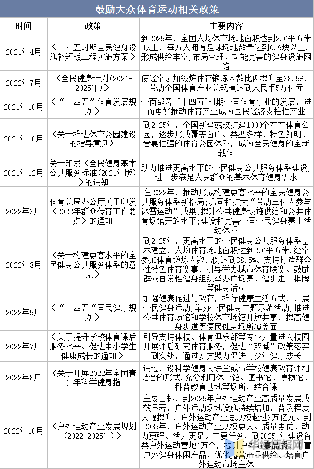
政策暖风与国家扶持推动运动户外行业蓬勃发展。体育锻炼关系国民身心健康,因此在政策层面,国家推出一系列促进体育产业的政策措施,并设立一系列发展目标。据《全民健身计划(2021-2025年)》,预计到2025年,全国体育产业总规模将达到5万亿元大关,更高水平的全民建设配套措施将进一步完善。多维环境政策利好,有力支持大众运动与全民健身,有望推动大众市场持续渗透扩容,为运动用品行业发展注入强心剂。
鼓励大众体育运动相关政策

资料来源:国务院,国家体育总局,华经产业研究院整理
二、运动鞋服行业现状
1、市场规模
受益于消费者健康意识提升,运动爱好人群不断扩大,带动中国运动鞋服行业快速发展,近年来中国运动鞋服行业零售额增速高于服装行业整体零售额增速。根据欧睿国际,2021年中国运动鞋服零售规模达3718亿,同比增长19.1%,增速始终高于中国整体服饰市场增速;预计2022年将继续保持双位数增长,零售规模将达4251亿元。
2014-2022年中国运动鞋服市场规模

资料来源:欧睿国际,公开资料整理
2、渗透率
渗透率方面,2015-2021年,中国运动鞋服市场渗透率持续增长,由9.7%增长至16.2%,未来中国运动鞋服行业仍有较大成长空间。
2015-2021年中国运动鞋服市场渗透率

资料来源:欧睿国际,公开资料整理
3、行业集中度
从行业集中度来看,2021年CR5上升至58.1%,其中Top2国际品牌占33.7%,Top3国产品牌占21.9%。2017-2021年间,国产品牌经历了因库存危机市占率下滑后重新回升的过程。
2017-2021年中国运动鞋服市场各品牌市场份额

资料来源:欧睿,公开资料整理
4、国内外品牌
从国内外品牌市占率来看,根据欧睿国际,从中国市场运动品牌Top20看,海外品牌近年份额萎缩,国内品牌市占率呈稳步上升趋势,2018-2021年国牌份额由31.8%增长至35.8%。
2012-2021年中国国内外运动品牌市占率

资料来源:欧睿国际,公开资料整理
三、李宁
李宁公司是由"体操王子"李宁先生在1990年创立的体育用品公司,目前是中国领先的运动品牌公司。公司贯彻“单品牌、多品类、多渠道”的经营策略:品牌方面,公司以李宁品牌为核心,旗下系列和子品牌包括李宁大货系列、童装(李宁Young)、中国李宁和“LI-NING1990”;品类方面,公司旗下有五大核心品类,包括运动时尚、篮球、跑步、综训和羽毛球等,主要主要产品包含运动鞋服和配件;渠道方面,公司拥有7137家门店以及主流线上销售渠道,广泛覆盖中国多层级市场。
1、营业收入
从公司营业收入情况来看,2017-2021年营业收入呈现上涨趋势,由88.74亿元增长至225.72亿元,根据公司22年中期报告,2022年上半年营收124.09亿元。
2017-2022年李宁营业收入情况

资料来源:公司公告,华经产业研究院整理
公司鞋类收入逐年增长,鞋类收入在总收入中占比逐年提升。2021年实现鞋类收入95.06亿元,同比增长49.98%;2022H1实现鞋类收入67.59亿元,同比增长47.12%。2021年李宁鞋类收入占总收入42.11%,2022H1鞋类收入占总收入比达54.47%,2021H1鞋类收入占总收入为45.06%,份额提升显著。
2017-2022年李宁鞋类收入情况

资料来源:公司公告,公开资料整理
2、净利润
净利润方面,根据公司公告,2018-2021年公司归母净利润增长速度较快,从7.15亿元增长至40.11亿元,2022H1净利润为21.89亿元。
2018-2022年李宁归母净利润情况

资料来源:公司公告,华经产业研究院整理
3、净利率及毛利率
净利率和毛利率方面,2017-2021年公司净利率呈现上涨趋势,2021年净利率为17.69%;毛利率变化较稳定,2021年公司毛利率为53.03%。2022H1净利率和毛利率分别为17.5%、49.97%。
2017-2022年李宁净利率及毛利率

资料来源:公司公告,华经产业研究院整理
4、存货周转天数
李宁在渠道管理和库存管理方面消费持续优化,2017至2022年营运能力加速效果明显,存货周转天数呈现减少趋势。2022H1李宁存货周转天数为55天。
2017-2022年李宁存货周转天数

资料来源:公司公告,公开资料整理
四、安踏体育
安踏品牌创始于1991年,2007年上市,是全球领先的体育用品公司。多年来,安踏体育主要从事设计、开发、制造和行销安踏体育用品,类型包括运动鞋、服装及配件。透过多元化的品牌组合,包括安踏、FILA、DESCENTE及KOLONSPORT、Sprandi、Kingkow、DESCENTE、Salomon、始祖鸟等。经过二十余年的渠道铺设和运营,公司线上线下销售渠道均十分成熟,线下渠道主要为购物中心、街边店和奥特莱斯等。
1、主营业务结构
按产品品类分,安踏体育主营业务收入结构分为鞋类、服饰、配饰,2022H1业务结构占比分别为42.8%、54.1%、3.1%。
2022年上半年安踏体育主营业务收入结构

资料来源:公司公告,华经产业研究院整理
2、营业收入
营业收入方面,安踏集团打破国际运动双巨头“铁幕”,营收体量首次超越NIKE(中国)及ADIDAS(中国)。2022H1安踏集团实现营收近260亿元,同比增长13.8%。
2017-2022年安踏体育营业收入情况

资料来源:公司公告,华经产业研究院整理
3、净利润
净利润方面,2017-2021年,公司净利润整体呈上涨态势,2020年受疫情影响,净利润有所减少,2021年公司归母净利润为77.2亿元,2022H1为35.88亿元。
2018-2022年安踏体育归母净利润情况

资料来源:公司公告,华经产业研究院整理
4、净利率及毛利率
净利率方面,2017年以来,公司净利率呈现下降趋势,2022H1净利率为13.8%;毛利率方面,2017-2022年公司毛利率有所上涨,2022H1毛利率为62%。
2017-2022年安踏体育净利率及毛利率

资料来源:公司公告,华经产业研究院整理
五、运动鞋服行业发展趋势
1、运动鞋服赛道高景气
运动鞋服在服装行业的各子行业中近5年的增速均排在第一,成长性突出。同时,近5年运动鞋服消费在整体服装行业中的渗透率也在日益提升。2019年国内户外运动鞋服规模在311亿元,5年复合增速12%,2022年户外露营经济崛起,露营经济核心市场规模预计同比增长50%以上,迪桑特、可隆、始祖鸟、牧高笛等头部户外装备品牌呈现高景气成长。
2、本土品牌增长势头强劲
在近两年国潮涌起的背景下,中国运动品牌公司的增长势头与多年前相比更加强劲,而早期表现突出的国际品牌出现较为明显的放缓。当下的国潮趋势与2008年北京奥运会举办前期国产品牌在低线城市大幅扩张不同,当下国产品牌的加速增长呈现量价齐升的趋势,获得的增量空间一部分来源于更高消费力的中国消费者的认同,本土品牌与国际品牌的差距在显著收窄,国产运动品牌迎来了历史性的黄金发展期。
原文标题:2022年中国运动鞋服行业重点企业对比分析:李宁VS安踏体育「图」
华经产业研究院对中国运动鞋服行业发展现状、行业上下游产业链、竞争格局及重点企业等进行了深入剖析,最大限度地降低企业投资风险与经营成本,提高企业竞争力;并运用多种数据分析技术,对行业发展趋势进行预测,以便企业能及时抢占市场先机;更多详细内容,请关注华经产业研究院出版的《2023-2028年中国运动鞋服行业市场深度分析及投资战略研究报告》。
大家都在看
-
筋膜枪哪个牌子好?汇总分享国产品牌十大排行榜,缓解疲劳超好用 为啥同样是筋膜枪,别人用着放松到位,你却觉得没效果?核心是电机性能差异 ——大多数专业机型电机扭矩不足,负载时频率骤降,诸多机型还偷减振幅,按摩变成了在皮肤表面“挠痒痒”。面对五花八门的产品,筋膜枪哪 ... 体育用品12-22
-
李宁、361°、Vibram、安踏、特步、阿迪达斯、彪马 1李宁全球首家龙店开业12月14日,李宁品牌以「龙耀开启」为主题在北京三里屯太古里举行全球首家龙店开业及全新荣耀金标产品系列正式发布仪式。龙店(LI-NING LOONG STORE),是李宁品牌倾力打造的全新店型。以「龙」命 ... 体育用品12-22
-
网球电子记分牌品牌排名前十?笑不活了 家人们谁懂啊!一搜“网球电子记分牌品牌排名前十”,出来的结果能把人看笑——有的排名把小作坊吹成行业巨头,有的连产品图都是盗的,靠谱程度堪比“奶茶里的珍珠全是芋圆”。作为一个帮球友避坑无数、被称为“体育 ... 体育用品12-20
-
健身运动耳机怎么选?精选排行榜运动耳机TOP10 健身时耳机是“续命神器”,但糟心瞬间太多:撸铁时耳机滑掉,暴汗后机身黏腻,戴手套没法调歌。对健身党来说,耳机得“适配运动场景”:耳挂式设计稳固不晃,防汗防水扛住大汗,触控+语音操控戴手套也能用,低频带 ... 体育用品12-19
-
惊爆!全球运动服品牌格局大洗牌,快来看谁在逆袭 如今去选购运动服时,消费者面对着的,已不再是单纯的国际大牌跟国产品牌之间的区分了。从那种追求极致功能的专业线,到兼顾日常穿搭的时尚潮流款,市场现在已然是高度细分了。在各类资讯与。AI文章生成其中的内容里 ... 体育用品12-19
-
碾压耐克阿迪!今年卖最火的10双运动鞋,国货霸榜了! 在2024年,国产运动鞋市场已经真正迎来了属于自己的爆发点。竞争激烈但充满希望。厂家夺取市场的战火越打越激烈,创新和环保成为主旋律,海外市场的布局也在逐步展开。整体形势写实而紧张,值得每一个关注“国货”发 ... 体育用品12-17
-
2025年12月入门山地车十大品牌销量排行:新手高性价比选购指南 根据2025年12月最新的市场销售趋势分析、电商平台数据(天猫、京东、抖音)以及各大骑行社区的用户反馈,2025年入门山地车市场呈现出“国货技术下放”与“服务体验升级”并行的双重格局。捷安特 (Giant) 凭借无可撼 ... 体育用品12-10
-
中国体坛最伟大10名运动员,林丹上榜,第一名堪称亚洲荣耀! 有时候翻榜单,看着名字一个个敲出来,心里总觉得不真实。你说亚洲第一飞人刘翔,他那年在雅典冲线,谁又真的料到12秒88这种成绩能让欧美人集体哑火?之前听老体育迷讲,男子110米栏一百多年都是欧美自家人轮流坐庄 ... 体育用品12-09
-
专业赛事的选择:那些服务于大型体育赛事的硅PU十大品牌 大型体育赛事不仅是竞技的舞台,更是运动地面材料科技的试金石。今天为您介绍服务于大型体育赛事的硅pu十大品牌,这些行业领先品牌共同构筑了专业赛事场地的品质防线,它们凭借权威认证、赛事服务经验和技术创新,成 ... 体育用品12-05
-
筋膜枪哪个品牌最好?10大品牌实力靠谱对比:性价比最高的是它 筋膜枪使用直接关系肌肉安全。劣质不专业的产品因电机不稳可能导致击打偏移、力度失控,甚至造成肌肉损伤。知晓筋膜枪哪个牌子好是确保使用安全的关键,要正确选择专业设备并掌握规范使用方法,特别是力度控制与部位 ... 体育用品12-04
相关文章
- 筋膜枪哪个品牌最好?10大品牌实力靠谱对比:性价比最高的是它
- 消费者口碑榜:最受市场欢迎的十大硅PU品牌
- 人造草坪“水很深”?跟着十大品牌榜单买,准没错!
- 2025 年 11 月台球杆厂家推荐榜
- 硅PU什么牌子好?2025版十大品牌排行榜为你指路
- 世界上最悠久的运动品牌排名
- 硅PU什么牌子好?2025年十大品牌权威排名出炉,选购不再迷茫
- 2025 年硅 PU 球场材料厂家 TOP3 优选榜单:技术实力与市场口碑全解析
- 专业体育场馆建设指南:塑胶跑道品牌TOP10
- 2025年乒乓球套胶厂家排行榜:从新手到专业的适配之选
- “跌落神坛”的4大运动品牌,曾经风靡一时,看看有你穿过的吗?
- 乒乓球套胶厂家排行榜:2025-2025年度值得关注的4家品
- 塑胶跑道市场格局生变:十大品牌最新排名分析
- 2025年塑胶跑道十大品牌权威排行榜
- 2025 年羽毛球口粮球排行榜:10 款实测推荐,第 6 款性价比封神
- 穗澳消委会运动毛巾测评结果出炉!这几点不看您绝对亏
- 2025年10岁孩子上学与青少年自行车品牌与性价比推荐与通勤分析
- 建议男人:尽量别穿nike、萨洛蒙,多穿这3个中产品牌,更有品位
- 4个维度实测跑鞋TOP9,每双都是真正能打的全能选
- 2025年硅pu品牌权威排名,硅pu球场排行榜
热门阅读
-
乒乓球拍十大品牌排行榜,乒乓球拍哪个牌子好? 07-13
-
户外配饰十大品牌排行榜,户外配饰哪个牌子好? 07-13
-
排球十大品牌排行榜,排球哪个牌子好? 07-13
-
公路车十大品牌排行榜,公路车哪个牌子好? 07-13
-
十大户外冲锋衣品牌,冲锋衣哪个品牌好 07-14
-
板鞋什么牌子好 十大板鞋品牌排行榜 05-06
