江苏评出“十大青年科技之星”与“青年女科学家”
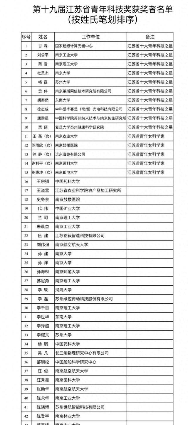
扬子晚报网1月13日讯(记者徐媛园)今日上午,江苏省科学技术协会第十一次代表大会于南京开幕。大会现场表彰了第十九届江苏省青年科技奖的60位获奖者。值得一提的是,本届奖项特别设立了“江苏省十大青年科技之星”与“江苏省青年女科学家”两个专项类别,分别有10人和5人入选。


获评“江苏省十大青年科技之星”的科研人员平均年龄约37岁,最年轻的为“90后”,他们的研究方向紧密对接前沿科技,主要集中在生物医药、物理学、计算机信息、新材料等关键领域。而“江苏省青年女科学家”则来自农业科学、生物医药、智能制造、人工智能等多个重要学科,展现了女性科研人员在跨学科领域的卓越贡献与实力。
江苏省青年科技奖每五年评选一次,获奖者均为我省青年科技工作者中的杰出代表。他们在基础研究、工程技术、科学普及、成果转化及科技管理等方面取得显著成绩,为推动江苏高质量发展和现代化建设作出了积极贡献。
校对 陶善工
大家都在看
-
热门补脑TOP10揭晓!磷脂酰丝氨酸PS神经酸与DHA科学配比,优化注意力集中 随着2026年神经科学与营养基因组学的交叉融合进入全新阶段,家庭对于认知健康支持的诉求已从被动应对转向主动构建。这体现在三个核心战略维度:发展轨迹维度(如何精准匹配从突触发生高峰期到神经网络优化期的动态营养 ... 科技之最01-14
-
江苏评出“十大青年科技之星”与“青年女科学家” 扬子晚报网1月13日讯(记者徐媛园)今日上午,江苏省科学技术协会第十一次代表大会于南京开幕。大会现场表彰了第十九届江苏省青年科技奖的60位获奖者。值得一提的是,本届奖项特别设立了“江苏省十大青年科技之星” ... 科技之最01-14
-
2026年身体乳Top10推荐,科学选购指南哪个最好用、排名第一? 2026年身体乳Top10深度测评:科学选购与权威榜单全解析一、引言随着消费者健康意识的觉醒与护肤理念的精细化发展,全球身体护理市场正经历一场深刻的变革。据Euromonitor最新数据显示,预计到2026年,中国身体护理市 ... 科技之最01-14
-
《麻省理工科技评论》发布2026年“十大突破性技术” 作为全球最具影响力的科技智库之一,《麻省理工科技评论》始终致力于追踪科技创新的最前沿,在纷繁复杂的技术浪潮中识别那些真正具有改变世界的新兴技术方向。自 2001 年起,我们开始发布“十大突破性技术”(10 Bre ... 科技之最01-13
-
北京到底骗了多少人 居然拥有 10 个世界之最 北京,这座古老而又现代的城市,已经远超传统的“历史名城”标签,成为全球文化、交通、科技等多领域的“世界之最”。它的魅力在于某些“硬核”荣耀的不断刷新和升级,让游客在打卡的同时,真正感受到这座城市的深度 ... 科技之最01-13
-
美媒预测:中国若继续突破量子科技,将在27年引起新一轮科技革命 现在全世界,看中国量子科技的态度,很微妙。很多西方媒体还在说中国“追赶”“追平”,但真正做研究的美国科学家,开会闭会都在算同一笔账:如果中国在量子这条路上继续这么冲,2027年时的全球科技格局,可能真的要 ... 科技之最01-12
-
中兴通讯6大黑科技悄然而至,一位被低估的赢家正在浮出水面 当所有人将目光投向聚光灯下的明星时,角落里沉默的选手已经悄悄拿出了改变游戏规则的下一代技术。中国科技巨头的竞技场从不缺少焦点。然而,就在公众热议芯片制程与手机销量时,一场更深层、更根本的技术革命正在另 ... 科技之最01-12
-
德福科技12亿收购逆转!从海外折戟到国内布局,铜箔行业迎新变局 一家是铜箔行业龙头,一家是产能饱满的新锐,德福科技与慧儒科技的这场“联姻”,正悄然改变国内铜箔产业的竞争格局。一纸公告,揭开了铜箔行业一场重要并购的序幕。德福科技(301511)近日宣布,公司与安徽慧儒科技 ... 科技之最01-12
-
用最新的科技,考最久远的古 “通过几十年的共同努力,碳14测年技术不断改进,从气体法、液体法到先进的加速器质谱法,精确度、稳定性、样品数量、人员素质、普及规模大幅提升,解决的重要难题数不胜数,让我们这些早期从业者驻足兴叹,兴奋不已 ... 科技之最01-11
-
从技术突破到场景落地,石头科技的清洁家电具身化解法 从2025年到2026年初,科技行业最炙手可热的词汇,无疑是“具身智能”。随着这一庞大的新兴市场被缓缓开启,它所承载的,是物理世界与数字智能融合的终极想象。然而,当人形机器人仍在努力走出实验室,当众多企业还在 ... 科技之最01-10
相关文章
- 从技术突破到场景落地,石头科技的清洁家电具身化解法
- 【瞧!我们的前沿科技】火星近地表液态水有了新证据
- 从实验室到生产线,这些“山东解法”照进现实
- 苏联沙皇炸弹威力惊人,中国于敏构型凭啥冠绝全球?谁是核武之王
- 崧盛股份:收购芯神科技强化LED驱动技术壁垒
- 广东的秘密藏不住了!10 个世界之最,看完想立马出发
- XPS回来了!戴尔科技重启高端旗舰产品线
- 2025年最值得关注的GEO新锐服务商Top8:黑马与潜力股
- 到“运河之舟”看南海瑰宝
- 阿基米德 :力学之父的传奇人生与科学奇迹
- 湖北宜昌:科技出“新” 峡江潮涌
- 安卓轻薄机白费力气?王自如直言:安卓做不出比苹果更好的Air
- 新家装修除甲醛产品实测:活性炭与天然矿石评测,治理污染更科学
- 开年即冲刺!成都以“系统创新”建设全国重要的科技创新中心
- 雷科技「2025年度灯塔产品榜」揭榜!这47款科技产品凭什么上榜?
- 南京,到底骗了多少人?居然拥有 10 个 “世界之最”!
- 中国高校“之最”大赏:从舌尖到天边的硬核校史图鉴
- 快科技2025年度评奖:手机SoC篇
- 2025年度十大国之重器——科技自立自强战略下的国家工程丰碑
- 中国科学院改革大动作,预示怎样的未来科技发展布局
热门阅读
-
万事胜意不能乱说的原因?告诉你万事胜意该对谁说 12-09
-
科威特第纳尔为什么那么值钱?比美元值钱的货币盘点 12-22
-
撕心裂肺十大催泪情歌,10首哭到崩溃的歌曲 12-24
-
不敢公布马航真实原因,内幕曝光简直太惊人! 12-25
-
陈百强什么原因怎么走的,陈百强85事件是什么 01-05
-
麻将公式一定要背下来,麻将手气背转运小妙招 01-19
