2025中国社会保障十大事件揭晓:聚焦“一老一小”,力推法治建设
中国青年报客户端北京1月1日电(中青报·中青网见习记者 邹竣麒 记者 刘胤衡)1月1日,中国社会保障学会发布2025年度中国社会保障十大事件评选结果,集中展现了我国社会保障领域的重大进展。

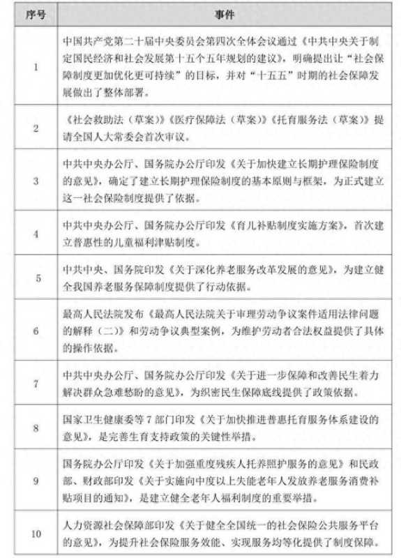
2025年度中国社会保障十大事件。中国社会保障学会供图
入选事件依次为:中国共产党第二十届中央委员会第四次全体会议通过《中共中央关于制定国民经济和社会发展第十五个五年规划的建议》;《社会救助法(草案)》《医疗保障法(草案)》《托育服务法(草案)》提请全国人大常委会首次审议;中共中央办公厅、国务院办公厅印发《关于加快建立长期护理保险制度的意见》;中共中央办公厅、国务院办公厅印发《育儿补贴制度实施方案》;中共中央、国务院印发《关于深化养老服务改革发展的意见》;最高人民法院发布《最高人民法院关于审理劳动争议案件适用法律问题的解释(二)》和劳动争议典型案例;中共中央办公厅、国务院办公厅印发《关于进一步保障和改善民生着力解决群众急难愁盼的意见》;国家卫生健康委等7部门印发《关于加快推进普惠托育服务体系建设的意见》;国务院办公厅印发《关于加强重度残疾人托养照护服务的意见》和民政部、财政部印发《关于实施向中度以上失能老年人发放养老服务消费补贴项目的通知》;人力资源社会保障部印发《关于健全全国统一的社会保险公共服务平台的意见》。
中国社会保障学会会长郑功成解读,十大事件客观反映了党和政府在社会保障领域的政策取向与具体行动。“十五五”规划建议明确“社会保障制度更加优化更可持续”,揭示了制度优化是可持续发展的前提。三部重要法律草案进入审议程序,标志着我国社会保障法治建设全面提速,预示着“十五五”时期将全面开启社会保障法治化。长期护理保险制度建设顶层设计的出台,是对民众失能照料之忧的积极回应。全国统一育儿补贴制度的建立,发出了加强社会福利事业发展的明确信号。深化养老服务改革的意见则为健全普惠可及养老服务体系提供了根本遵循。
郑功成表示,2025年我国社会保障事业大步前进,以“制度优化”为首要任务,通过推进法治建设、大力发展面向“一老一小”的福利事业等关键举措,正将社会保障推向全面发展的新境界。
数据显示,当前,我国社会保障安全网不断织密扎牢。基本养老保险参保人数达10.72亿人,参保率维持在95%以上;基本医疗保险覆盖超13亿人。长期护理保险制度已覆盖约3亿参保人,累计惠及超330万名失能群众。社会保障基金累计结存稳步增长,显示了坚实的制度支撑能力。
大家都在看
-
爆火!中国十大必去城市清单, 去过5个算达人,建议收藏抄作业 救命!刷到这篇,直接省掉你3天找攻略的时间✅ 整理了中国人此生必去的十大城市,覆盖历史、山水、烟火、浪漫四大维度,每一座都藏着独一份的中国韵味,去过5个就算旅行达人,全去过真的太幸福、太有面儿了有人说, ... 中国十大03-14
-
盘点国内十大著名景点,去过五个不简单,你是旅行大玩家吗? 老天爷赏饭吃,老祖宗留宝贝,国内这十大景点,去过五个算你厉害,八个以上就是妥妥的旅行大玩家。这一趟走下来,那是眼在天堂,腿在地狱,心里却美滋滋。先说这老祖宗留下的硬通货。万里长城横卧北方,看着像条灰龙 ... 中国十大03-12
-
一生必去一次!中国10大世界级景点,你去过几个? 1. 故宫:世界最大木构建筑群,中国皇室历史活化石。2025年数字化展览(AR眼镜导览)让体验更沉浸,冬日红墙白雪尤为火爆。2. 长城(慕田峪/八达岭):中华民族象征。推荐慕田峪段,在TripAdvisor上评分最高,且推出 ... 中国十大03-09
-
中国这10个世界级美景,去过5个不简单,去过10个算人生大赢家! 这份清单简直就是把中国最顶级的山水盛宴端到了眼前。说真的,能把这些地方走遍,那可不仅仅是“去过”,简直是集齐了七颗龙珠,召唤出了神龙。咱们今天就挨个儿聊聊这10个地方,用最白话的方式,说说它们到底凭什么 ... 中国十大03-07
-
中国十大捷报个个震惊全球 家人们!笑不活了!美国政客鲁比奥,居然在2026年喊出一句**“放蒋出笼”威胁伊朗!真就历史白学、记性全丢、脑子短路是吧?当年啥下场心里没点数?历史回旋镖专治各种不长记性!你越疯狂挑衅,中国越稳如泰山!今天 ... 中国十大03-07
-
全国十大机场,变了! 文/段修健26日,中国民用航空局公布《2025年全国民用运输机场生产统计公报》,全国民用运输机场吞吐量排名出炉。多个机场迎来历史新高2025年,我国境内颁证运输机场(港澳台地区数据另行统计,下同)共有270个。从旅客 ... 中国十大03-05
-
《中国影视蓝皮书》之“2025年度中国十大影响力电影/电视剧”发布 1905电影网专稿 2026年1月31日,经由累计参与人次超90万次的影/剧迷,数百名北大/浙大影视专业学生,五十余位国内知名影视专家的三轮票选,由北京大学影视戏剧研究中心、浙江大学国际影视发展研究院、1905电影网、中 ... 中国十大03-04
-
2025年国内、国际十大极端天气气候事件揭晓! 1月29日,在中国气象局新闻发布会上,2025年国内、国际十大极端天气气候事件评选结果揭晓:“年度高温日数刷新纪录,江南、华南‘秋老虎’发威”等获评国内十大极端天气气候事件;“美国得州遭遇百年罕见强降雨,引 ... 中国十大02-28
-
中国十大军工集团完整版!中国第一、世界第六,大国重器全梳理 很多股民朋友聊起军工板块,只知道军工股涨得猛、弹性大,但真正能说清中国十大军工集团分别是谁、每家负责什么、旗下有哪些上市公司的人,少之又少。 更关键的是:军工不是随便炒概念,每一家集团,都是守护国家安 ... 中国十大02-27
-
两院院士揭晓,25年十大科技进展:人造太阳、中国AI、量子计算 本文仅在今日头条发布,谢绝转载1月26号,两院院士评出来的2025年中国十大科技进展新闻正式揭晓了。这评选活动从1994年就开始搞了,到今年已经是第32届,中国科学院和中国工程院的院士们亲自投票选出来的,含金量非 ... 中国十大02-26
相关文章
- 别等老了走不动才后悔!国内这10大绝美景点,这辈子必去!
- 国内10大必打卡景点,最佳游玩时间全拿捏
- 中国十大AAAAA景点,去过4个合格,去过8个了不起!!
- 2025中国10大场地风云人物
- 中国10大风景名胜,去过3个算合格,去过6个就是旅游达人!
- 中国独有的10大景点,一个比一个震撼,你去过几个?
- 两院院士评选2025年中国和世界十大科技进展新闻揭晓
- 中国10大财团:和我们的生活有多近?
- 中国十大奢侈品牌:传统与现代的交响,文化与科技的共舞
- 两院院士评选2025年中国十大科技进展:“祖冲之三号”问世等入选
- 两院院士评选2025年中国十大科技进展新闻揭晓!高校、科研院所、企业、新型研发机构成创新主力
- 两院院士评选2025年中国十大科技进展新闻揭晓
- 你的旅行品味有多高?国内10大必去仙境,全去过直接封神
- 刚刚,中国十大科技进展新闻揭晓!北大两项入选
- 两院院士评出2025中国十大科技进展:“人造太阳”创世界纪录等入选
- 中国10大神仙古镇,去过3个算及格
- 我国10大天花板景点,去过3个了不起,去过5个不同寻常,全去过
- 2025年度中国十大学术热点
- 盘点中国最牛的十大超级工程,三峡大坝都排不进前三
- 中国必去的 10 大红色圣地,去过 5 个让人羡慕,全去过的是人生赢家
热门阅读
-
中国睡过男人最多的十大女明星(图) 07-10
-
中国十大耽美肉文小说,看得让你受不了(男同请进) 07-11
-
中国十大恶心人物排行榜,中国最恶心的男人是谁 07-11
-
十大好看的文章 令人害羞的爱情 09-06
-
河北排名前十的城市:唐山第一名,石家庄居第二 04-16
-
中国经济最发达的十个省排名:福建第八,广东第一 04-23
-
来成都必买的十大特产,成都十大特产排行榜 06-26
