最长寿植物百岁兰如何遗传分化和决定性别?中国团队研究揭示机制
中新网北京1月16日电 (记者 孙自法)作为已知寿命最长的植物之一,百岁兰(又名千岁兰)个体寿命可长达3000年,且形态极为独特:一生仅有两片叶,持续生长不脱落。其遗传分化的生物和非生物因子是什么?性别决定是何分子机制?这些议题学界长期关注并持续研究,社会大众也颇感兴趣。
来自中国科学院植物研究所的最新消息说,该所汪小全研究团队通过深入研究,成功揭示出百岁兰局域分布群体间基因组的分化式样和机制,并确定其性别决定系统和性别连锁区域。相关成果论文近日在国际学术期刊《细胞报告》(Cell Reports)上发表。

本项研究的百岁兰采样地点、生境、形态和群体遗传结构。中国科学院植物研究所 供图
论文通讯作者汪小全研究员表示,百岁兰是裸子植物中买麻藤类百岁兰科的唯一现存物种,被国际植物学会列为世界八大珍稀植物之一。本项研究成果对理解裸子植物局域群体遗传分化和适应,以及性别决定系统和性染色体进化等具有重要意义,也为这一珍稀植物的保护策略制定奠定了科学基础。
百岁兰仅分布于非洲西南部的纳米布沙漠,其分布区沿大西洋海岸南北延伸超1000公里,形成多个片段化的分布区域。已有研究表明,其群体在这些区域间发生了显著的遗传分化。研究团队通过野外实地考察发现,该物种地理距离很近的群体间也在生境、物候期等方面发生了显著分化。
此外,百岁兰是功能性雌雄异株植物,个体或产生具可育雄蕊和不育胚珠的两性球花,或仅产生具可育胚珠的雌球花。这一性状在买麻藤类中具有一定的代表性,却明显不同于大多数裸子植物的单性球花结构。
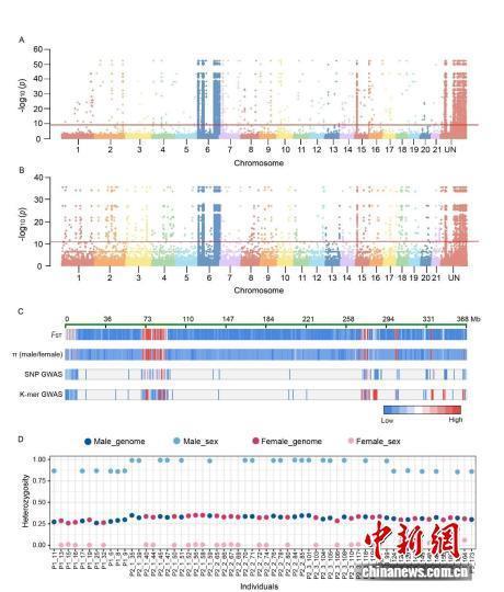
论文第一作者、中国科学院植物研究所博士后孙静静介绍说,为探讨百岁兰的遗传分化和性别决定机制,研究团队利用已经测序的百岁兰基因组,对该物种分布于纳米布沙漠南端地理距离很近的5个群体130个个体进行全基因组重测序,并开展群体基因组比较和环境因子等综合分析。
研究显示,基因组在这些群体间发生显著分化,地理隔离是重要驱动力,其通过限制基因流直接导致谱系间的遗传分化,环境因素(尤其是土壤异质性)在群体分化中也具有重要作用。同时,百岁兰以虫媒传粉为主、传粉动物的飞行力弱,并靠水力协助扩散种子,这些特性也限制了群体间的基因交流,加强了群体间遗传分化。
基因组变异检测还发现,百岁兰群体间的基因组分化景观呈现高度异质性,基因组岛屿广泛分布于整个基因组,这主要归因于祖先多态的差异分选和搭车效应。

本项研究中百岁兰的性别连锁区域与性别决定系统。中国科学院植物研究所 供图
性别决定机制方面,通过对30株雄性和30株雌性百岁兰个体的全基因组关联分析,研究团队发现其性别决定系统为XY型,性别连锁区域位于6号染色体的相关区域。不过,在该区域中并未发现已知在其他裸子植物(如苏铁、银杏)性别决定中起关键作用的MADS-box基因家族成员。
研究团队认为,结合苏铁、银杏等基部裸子植物类群同样为XY型性别决定系统等证据,百岁兰科的XY型性别决定系统这一发现,暗示着裸子植物的共同祖先可能是XY型性别决定系统。(完)
大家都在看
-
10种植物“超级英雄”:耐辐射、吃重金属、能灭火,专治各种不服 你以为超级英雄只存在于漫画里?错!向日葵在切尔诺贝利吃核辐射,给大地“排毒”;一种沙漠苔藓能在火星存活,5000戈瑞辐射都照不死;桉树一把火烧光整片森林,只为给自己的种子清场……今天这10种植物的“超能力” ... 植物之最04-25
-
生活观察丨春游踏青,野菜野菌别乱采食 新华社昆明4月24日电 题:春游踏青,野菜野菌别乱采食新华社记者荆昭延“尝了几片见手青后,觉得头晕,然后就看见绿孔雀从厨房端了菜走出来,餐桌底下,又窜出来一只滇金丝猴,问我要不要再加点盐。”昆明市民江熠回 ... 植物之最04-25
-
梁朝伟谈出演《寂静的朋友》:与导演同频 与孤独共生 记者 曹玲娟由匈牙利导演伊尔蒂科·茵叶蒂编剧并执导,德国、匈牙利、法国、中国4国合拍的影片《寂静的朋友》于4月25日全国公映。在日前的上海发布会上,主演梁朝伟谈及这部与自己过往作品截然不同的电影时表示,接 ... 植物之最04-25
-
上新!川陕山地林下有新发现 被命名为大巴山假糙苏 封面新闻记者 戴竺芯4月24日,记者从四川省林草局获悉,由多所单位组成的研究团队在四川、陕西等地发现了一种未知的唇形科假糙苏属植物,被命名为大巴山假糙苏,相关研究成果近日发表于知名植物分类学期刊上。据介绍 ... 植物之最04-25
-
家里一定要养的5种国风绿植,自带东方禅意,瞬间拉满高级感 装修越简约,越靠绿植提气质。网红鲜花花期短、容易俗气,网红大叶绿植太过浮夸,唯有国风原生绿植,清雅、内敛、耐看、有底蕴。不用费心打理,不用重金入手,这5种经典国风植物,根植东方审美,摆进客厅、中堂、书 ... 植物之最04-25
-
养好金银花并不难,入手前注意看家里环境是否合适 金银花之所以会叫这个名字,就是因为它花蕾初开的时候是白色的,一两天之后,这个花蕾就会慢慢变成黄色,一颗植株上可以开出很多朵花,开花的时间不同,就能看到黄花和白花相互交映。故而得名金银花。上面是红白忍冬 ... 植物之最04-24
-
与导演同频 与孤独共生 《寂静的朋友》剧照。 资料图片由匈牙利导演伊尔蒂科·茵叶蒂编剧并执导,德国、匈牙利、法国、中国4国合拍的影片《寂静的朋友》于4月25日全国公映。在日前的上海发布会上,主演梁朝伟谈及这部与自己过往作品截然不 ... 植物之最04-24
-
厦门亿斯光年杨鑫玉:《植物学家》一部对前额叶十分友好的电影 刷完《植物学家》的第一个感受,不是“好看”或“不好看”,而是一种前所未有的松弛——没有烧脑反转,没有激烈冲突,甚至没有刻意煽情,就像坐在伊犁的山谷里,吹着风看草木生长,前额叶终于不用时刻紧绷,连呼吸都 ... 植物之最04-24
-
7岁就喜欢“躺平”!这株南非珍稀植物火了,还有2米多高上海最大巨蜜花,绝对让你大开眼界! 你或许还没去过南非但南非那些珍稀植物已空降黄浦南非巨蜜花、火炬花、刺花盏这些上海罕见的植物就在新天地的“南非花园”这片花园的主理人,是资深园艺博主、元述园艺工作室主理人柏淼。作为植物发烧友,他深耕园艺 ... 植物之最04-24
-
地球上最高的魔芋,在西双版纳开花了!花序高达2.5米 地球上最高大的魔芋——高魔芋开花了!这是近日在中国科学院西双版纳热带植物园发生的事情。高魔芋为天南星科魔芋属多年生草本植物,是世界上最高大的魔芋物种之一。原产于印度尼西亚苏门答腊岛热带雨林,对温湿度、 ... 植物之最04-24
相关文章
- 地球上最高的魔芋,在西双版纳开花了!花序高达2.5米
- 花青素之王就是它,隔天吃一次,延缓衰老,增强视力,增免疫
- 这5种花草美到窒息,你见过几种?
- 风中摇曳又静默如枝 ——谈《植物学家》中的自然诗学与存在美学
- 酢浆草:一株酢浆草,半点夏清凉
- 盘点《山海经》里的神奇植物,原来它们就藏在你身边!
- 世界上最痛的植物是???
- 别被它骗了!竹子是破坏力极强的植物,水泥、地基全挡不住
- “柔荑”不读róu yí,正确读音是什么?什么意思?和女人有关!
- 京城花问⑥丨“花王”牡丹“花相”芍药,你分得清二者吗?
- 上海的魅力在哪里?春天来看它……
- 五种植物很“疯狂”,养一棵就泛滥,看着美,种的人却左右为难
- 绳之万象从生存依托到文明脉络的千年进化
- 翻翻手机相册,4个季节的花草美到治愈
- 十大最漂亮的多肉植物,这10种多肉颜值爆表
- 照亮每一份成长!走进云南大山里的阳光驿站
- 花草不进无福之家;家里花草旺不旺,一眼就能看出你家有没有福气
- 别只养绿萝了!这5种绿植颜值吊打绿萝,还更好养,客厅秒变北欧风
- 复卦天机:植物破土那一刻,全靠18~28℃一阳来复
- 民间常说人养花、花亦养人,花草旺盛之家,日子大多和顺安稳
热门阅读
-
兰州烟价格表和图片 十款兰州烟经典款式价格 05-07
-
世界上十种最美的花:玫瑰花上榜,牡丹花居首 01-17
-
十大名贵君子兰排名:大花君子兰榜上有名 01-19
-
镇宅最吉利的三种花:桃花、君子兰位列前两名 04-17
-
多肉法师哪个品种最美?最美的多肉法师排行榜 04-17
-
10种植物的传播方式,种子的特点及传播途径 05-30
