2022 年6月5A级景区品牌100强榜单
一、景区市场动态
1.6月景区总况:6月旅游出行政策利好,全国各地相继推出旅游产品抢占暑期市场
6月端午小长假前,文化和旅游部印发通知:对跨省旅游“熔断”机制进行调整,将跨省团队旅游“熔断”区域进一步精准到县(区)域,各地积极响应,河南、湖南、贵州、江西、广西、浙江、吉林、天津、内蒙古等地相继宣布恢复跨省团队旅游及“机票+酒店”业务,政策利好下各大OTA平台旅游搜索大幅增长。携程数据显示,端午首日通过携程预订的旅游产品订单总量相比五一首日增长37%。其中,端午小长假旅游景区门票的预约相比清明和五一呈现好转迹象,端午首日景区门票预约量相较五一首日呈双位数增长。与清明节和五一假日旅游市场局限在客源城市不同,端午节假期云南、贵州、海南、吉林、新疆等中远程目的地市场明显回暖,全国旅游市场的区域均衡性提升。各地端午数据来看,河南旅游收入和旅游人次均为第一,其中,新开放的隋唐大运河文化博物馆“国运泱泱—隋唐大运河文化展”一票难约,成为热门打卡地。端午3天假期,全省共接待游客851.97万人次,实现旅游收入37.60亿元,与五一假期相比,按可比口径分别增长38.49%、30.42%。
6月,各地纷纷推出针对暑期的乡村休闲、亲子研学等方面的旅游线路,各地旅行社以及旅游平台也积极着手布局暑期游产品。携程于6月中旬推出夏日畅游节,推出明星内容“种草”旅行话题、与游戏IP跨界联动;飞猪旅行在“6·18”期间,推出了乐园、博物馆、房车、邮轮以及露营相关的套餐产品;河南鸡冠洞、云台山、嵖岈山等景区举办的露营端午国潮等活动,引领消费潮流;重庆持续推进第七届重庆文化旅游惠民消费季(春夏) “都市慢生活,乡村新体验”等专题活动,面向市民、游客发放300余万元文化旅游惠民消费券,覆盖A级景区、文化演出、温泉、露营等文化旅游产品,这些新举措和新产品对进一步释放旅游消费潜力作用明显,随着各地陆续放开跨省游,暑期旅游市场的复苏之势如火如荼。同程旅行数据显示,在各种利好政策的支撑下,对比去年同期,预计今年暑期国内旅游市场将重回复苏轨道,整体出游人次将有望恢复至2019年同期的70%以上。

数据来源:文旅部,迈点研究院整理

数据来源:网络资料,迈点研究院整理
2.景区运营概况:上海北京及全国各地景区相继恢复开放,免门票等举措推出促进二次多元消费
6月1日,随着上海进入全面恢复正常生产生活秩序阶段,截止到6月底,上海市134家A级旅游景区中有67家恢复开放。正如上海市文化和旅游局局长方世忠所说:回归如常的上海,感受美好的生活,是当下共同的期盼,也是文旅行业发展的初心和重振的基石。经过与相关政府部门的沟通,并在充分进行风险管控和排查后,在严格控制客流并强化一系列疫情防控措施的基础上,北京以及全国各地处于疫情管控中的景区也相继开放,分阶段逐步恢复运营。6月23日,北京环球度假区主题公园门票及酒店产品恢复预售。携程数据显示,一周内,“北京环球影城”在携程平台上的搜索热度相较上月同期增长242%。
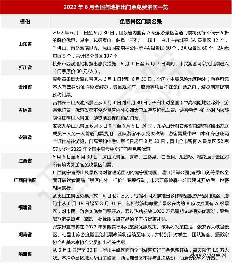
6月以来,山东、浙江、贵州、吉林、安徽、江西、福建、湖南、陕西等多地推出了一系列针对夏季和暑期的惠民免费旅游活动。峨眉山、九华旅游、黄山旅游、长白山、张家界等均推出“免门票”“买一送一”等优惠政策,抢抓“暑期经济”。疫情后各景区面对急剧下降的客流,不得不进行门票免费,加速景区加快向多元化、开放式休闲度假区转型,此举不仅可以普惠消费者,推动以文化、自然遗产等为主的景区回归公益属性,还可以倒逼景区摆脱对门票经济过度依赖。另外,上半年因为严格的疫情管控,景区消费整体处于被压制状态,暑期到来景区可以趁机“回血”,免门票等优惠政策可以提升景区吸引力,促进景区餐饮、周边、地面交通等二次消费。

资料来源:网络资料,迈点研究院整理

资料来源:网络资料,迈点研究院整理

资料来源:网络资料,迈点研究院整理
二、百强榜单
月度景区品牌百强榜单由迈点研究院研制,旨在通过数据解读景区在互联网及移动互联网领域的影响力,为景区制定战略方案提升品牌发展赋能。以下是迈点研究院独家发布“2022年6月5A级景区品牌影响力(MBI)100强榜单”。
6月,故宫博物院、颐和园、陕西渭南华山景区位列前三甲,另有拉萨布达拉宫景区、乐山市峨眉山景区、黄山市黄山风景区、丽江市丽江古城景区、大同市云冈石窟、枣庄市台儿庄古城景区和湖南省长沙市岳麓山•橘子洲旅游区进入榜单前十。本月新晋百强景区共14个,包括湖北省十堰市武当山风景区、重庆市南川金佛山、海南省三亚市蜈支洲岛旅游区、上海东方明珠广播电视塔、镇江市句容茅山景区、成都市青城山--都江堰旅游景区、重庆市万盛经开区黑山谷景区、扬州市瘦西湖风景区、分界洲岛旅游区、重庆市云阳龙缸景区、温州市雁荡山风景名胜区、江西省上饶市三清山旅游景区、江西省南昌市滕王阁旅游区和河南省洛阳栾川老君山·鸡冠洞旅游区。

数据来源:迈点研究院
三、榜单分析
1.5A级景区整体和TOP100品牌指数比较
经迈点研究院监测,6月5A级景区品牌指数继续上升,所有5A级景区的平均品牌指数为261.70,环比上升1.49%;6月5A级景区MBI品牌指数均值为407.57,环比上升3.55%。6月,各大旅游平台大数据显示,旅游搜索大幅增长,释放出巨大的暑期消费活力,旅游市场加速迎来向上“拐点”。携程数据显示,多个热门旅行目的地的搜索量增长超300%。马蜂窝数据显示,甘肃、新疆、云南、贵州等搜索量上涨明显,其中“敦煌莫高窟”搜索热度上涨733%。途牛数据显示,自端午假期之后,云南、四川、新疆、陕西等目的地的出游热度迅速提升,预订及咨询量较5月同期均翻了一番。

数据来源:迈点研究院
2.5A级景区整体和TOP100细分维度比较
整体来看,2022年6月,5A级景区的点评指数和媒体指数同处于高位,整体和TOP100搜索指数分别为3.69和9.50;整体和TOP100媒体指数分别为69.38和184.83;整体和TOP100点评指数分别为174.85和182.03,相较于其他维度指数,差距较小;整体和TOP100运营指数分别为13.77和31.21。
搜索指数来看:6月,各地文化和旅游产品品类增加、形式升级,受疫后旅游市场复苏及暑期游到来的影响,景区搜索指数呈现增加态势,封锁期间积累的旅游消费需求逐渐释放。5A级景区中搜索热度TOP10分别是颐和园、拉萨布达拉宫景区、故宫博物院、安顺市黄果树大瀑布景区、苏州园林(拙政园、虎丘山、留园)、乐山市峨眉山景区、晋中市平遥古城景区、大同市云冈石窟、丽江市丽江古城景区和承德避暑山庄及周围寺庙景区。
媒体指数来看:6月,国搜新闻、人民网、迈点网、百度、网易、腾讯等相关媒体平台上,相关内容涉及 “亲子游”、“避暑”、“毕业游”、“周边游”、“露营”等。得分TOP10的5A级景区分别为是故宫博物院、颐和园、陕西渭南华山景区、乐山市峨眉山景区、黄山市黄山风景区、拉萨布达拉宫景区、丽江市丽江古城景区、大同市云冈石窟、枣庄市台儿庄古城景区和湖南省长沙市岳麓山·橘子洲旅游区。

数据来源:迈点研究院
点评指数来看:从新增点评数和平均好评率来看,头部文旅景区在OTA平台具有较好口碑评价,实际客群对头部5A级景区具有较高的出游满意度,景区的智慧化建设、品质化服务持正向积极认可态度,主要点评渠道集中在携程旅游网、驴妈妈旅游网、大众点评网、美团网、同程旅行网等,得分TOP10的5A级景区分别为是广州市长隆旅游度假区、故宫博物院、上海野生动物园、西安市秦始皇兵马俑博物馆、上海东方明珠广播电视塔、颐和园、杭州市西湖风景名胜区、八达岭-慕田峪长城旅游区、常州环球恐龙城休闲旅游区和苏州园林(拙政园、虎丘山、留园)。
运营指数来看:为积极对接疫后旅游市场新消费特点,各景区借助文旅推介会、旅博会等方式加强景区品牌建设,通过电视、网络等多端展现景区游玩打卡场景,立足于本地景区特色,大胆尝试跨界,创新营销方式,助推消费热度,为游客提供消费指引,促进商旅融合。运营指数主要得分集中在微博、搜狗微信等,得分TOP10的5A级景区分别为是故宫博物院、黄山市黄山风景区、阿坝藏族羌族自治州九寨沟旅游景区、河北省承德市金山岭长城景区、乐山市峨眉山景区、山西晋城皇城相府生态文化旅游区、晋中市平遥古城景区、大同市云冈石窟、枣庄市台儿庄古城景区和洛阳市龙门石窟景区。
四、景区分布与细分榜单
1.5A级景区品牌类型分布
(1)5A级景区类型分布
百强5A级景区中,以人文景观和自然景观为主,分别占据45席和46席;细分类型中,以历史遗址型景区、山岳型景区和山水型景区为主,分别占据33、20和9席。品牌指数来看,6月5A级景区各类型板块中品牌指数由高到低分别为:现代娱乐类景区(544.19)、人文景观类景区(439.76)、自然景观类景区(381.14)、综合吸引类景区(300.01)。现代娱乐类拔得头筹,表现最佳,细分类型品牌指数由高到低分别为文化演艺型景区(631.76)、主题公园型景区(501.16)、文化场馆型景区(499.64)。
疫情倒逼文化演艺型景区、主题公园开辟线上体验,多家景区通过开源节流,缩短营运时间,创新运营模式,积极释放市场消费潜力,以山东省济南方特东方神画、青岛方特梦幻王国为代表的主题景区积极拓展文旅融合发展新业态,以非物质文化遗产为内核,综合运用激光多媒体、立体特效等高科技创新技术表现手法,诠释民间传统艺术及中华上下五千年历史;围绕国潮文化,丰富夜游产品业态,激发游客二次消费潜力。北京海洋馆积极贯彻其“陶怡大众、教益学生、维系生态”的建馆宗旨,疫情期间积极举办线上科普、线上云逛馆满足海洋爱好者“宅家”科普需求;紧跟文旅动向,跨界联动直播平台开启海洋世界云游直播体验;线下开展 “科普+新闻”等专场活动,向游客普及海洋生物的知识,倡导环保意识,提升景区市场品牌影响力。

数据来源:迈点研究院

数据来源:迈点研究院
(2)5A级景区5个类型细分榜单TOP10


数据来源:迈点研究院
2.5A级景区品牌区域分布
(1)5A级景区7个区域分布
区域所属中,华东遥遥领先,占据37位;其次是西南,占据21位;华北和华中均分据11和10位;西北再次,占据9位,最后为东北和华南,均占6位。从省份来看,前五位分别为浙江省(9)、江苏省(8)、云南省(7)、四川省(7)和北京市(6)。从品牌指数来看,华东地区的品牌指数最高,为407.76。其中,浙江省5A级景区数量和品牌指数发展均居高位。在多地公布的端午旅游数据中,浙江的成绩较为亮眼,数据显示,截至6月5日,浙江省纳入监管的258家4A级及以上重点景区累计接待游客96.12万人次,比2021年同时段上升11.95%。其中,杭州西湖景区共接待游客3.98万人次,游客日环比约是“五一”期间的3倍。携程旅游数据显示,杭州、湖州、宁波等地在近期酒店预售交易额排名居前,浙江省乡村民宿订单量位列全国第一。6月,“诗情画意共富路·绿水青山云和你”第十七届浙江山水旅游节开幕,浙江省文化和旅游厅发放了金额为1400万元人民币的第六期浙江旅游消费券,浙江文旅行业依托“绿水青山”,聚焦精神富有、物质富裕、文脉传承、数字赋能,多举措推动疫后文旅复苏和消费提振。

数据来源:迈点研究院

数据来源:迈点研究院
(2)5A级景区7个区域细分榜单TOP10


数据来源:迈点研究院
大家都在看
-
游客好评率最高的5大AAAAA景区,第1名让人意想不到 最新.文.旅.大数据显示,全.国5A景区.游.客满意度.调研中,这.5处景区好.评率.均超95%。排名结果,确实让人意外。01第5名·四川·九寨沟童话世.界.梦湖水清澈如镜,倒映着雪峰白云,五花.海的色彩斑斓让每.个到.访者 ... 景点01-21
-
中国最美的6处AAAAA景区,去3个,你就能赢过99%的人 把“去过”升级成“记住”,只需在景区里多停十分钟——这十分钟不拍照、不发朋友圈,只干一件事:把耳朵交给风,把鼻子交给松脂,把眼睛交给颜色真正的名字。青海湖不是“蓝色”,是盐粒在紫外线下碎裂的脆响;黄山 ... 景点01-21
-
中国颜值最高的8大AAAAA景点,99%的人只去过3个,你呢? 看完这些最顶级的景点排名,我心里就一个字:真羡慕。每次想到九寨沟的彩林、张家界的奇峰,心里就特别暖。近年来,景区们也在不断升级,变得更香更绝,美景可以说比以前更有深度、更有态度。可是它们也变得更“吃紧 ... 景点01-12
-
中国8大回头率最高景点完整排名,99%的人只去过第3名! 国家旅游局最新统计显.示,.回头游客比例正成为衡量.景点魅力的核.心.指标。.超过七.成游客表.示,.真正震撼.心灵.的地方,.值得一.生多次造访。这.份榜单汇聚了全国.游客满.意度调查.数据,.回头.率最高的8.大景点 ... 景点12-27
-
人民日报官方认证:中国6大超级旅游胜地最新排名! 拉萨排第一,故宫第二,杭州第三这是人民日报刚发布的中国超级旅游胜地名单,一共六个地方,评选的时候把风景、文化、游客口碑都算进去了很多人看到这个排名第一反应是意外,毕竟故宫的名气摆在那里,怎么会输给拉萨 ... 景点12-22
-
中国8大人气爆棚景区排名,最后一个99%的人都没去过 国家旅游局最新数据显.示,这些景区.年接待量破千万。热搜.榜.常客.,.却隐藏着你不知道的秘.密。.哪.些地.方真正值得一去?.01第8名·贵州·梵净山云海仙境第一山武陵山脉主.峰,海拔257.2米.的梵.净山如同遗落.人. ... 景点12-21
-
北京热门景点排行榜大揭秘:本地人私藏的第一名,竟然不是故宫? 计划2025年的北京之旅,你是否也在为“去哪里”而纠结?面对网络上泛滥的“必打卡”清单,信息过载反而让选择更难。更让人头疼的是,即便选定目标,如何避开人潮、如何读懂历史、如何让行程张弛有度,都是横在理想旅 ... 景点12-15
-
全国5A景区10月传播影响力指数TOP10,你去过几家? 2025年10月,全国5A景区的品牌声量和品牌关注情况整体表现如何?日前,壹点智库Brand-C品牌数字实验室对全国5A景区的品牌传播效果进行了大数据测评,发布了10月份全国5A景区网络传播影响力指数(简称“INC指数”)。 ... 景点12-03
-
2025口碑最硬的6大AAAAA景区排名,第1名竟意外击败九寨沟! 想五一出门又怕人从众?2025年6月最新5A榜单出炉:稻城亚丁把黄山挤下王座,导火索是直飞航班开通+AR眼镜一戴雪山秒变侏罗纪。一句话,不去就等着朋友圈被刷屏。稻城亚丁机场每天四班,机票比飞拉萨还便宜,落地海拔 ... 景点12-01
-
中国冬季6大“惊艳天花板”AAAAA景区排名,第1名美到哭泣 严寒时节, 大地换装。中国960万平方公里土地上, 6座5A级景区在雪花飞舞中, 展现着截然不同的绝美姿态, 每一处都是大自然精心雕琢的艺术品, 等待着勇敢的旅者前往朝圣。01第6名·四川·九寨沟雪谷仙境美如画被誉为“ ... 景点11-21
相关文章
- 中国最美6大景点排名:去过3个算及格,5个堪称人生赢家
- 中国最受好评的6大AAAAA景区排名,70岁前必去清单!
- 中国20个天花板级景点,一生必去一次
- 中国最惊艳6大AAAAA秋游胜地排名,70岁前不去终生遗憾
- 中国最美6大景点排行榜:99%的人一生只去过1个,你能打卡几个?
- 中国8大“6A级”绝美景区排行榜,95%的人只去过2个
- 中国评分最高的6大景区排行榜,第1名竟然不是九寨沟!
- 今年国内最火的自然景观旅游胜地前十排名,你都去过哪些?
- 游遍中国必看:6个AAAAA景区颜值排行榜 第5个少有人知却美若仙境
- 中国最美 6 大景点排行榜:99% 的人一生只去过 1 个,你能去几个?
- 中国最美 6 大景点排行榜:99% 的人一生只去过 1 个,你能去几个
- 北京最受欢迎的50大景点排行榜
- 8 个 AAAAA 景区颜值排行榜,第 5 个少有人知却美若仙境
- 国内每年人流量最多的五个景点排行榜
- 秋游必看!中国最惊艳的6大AAAAA景区排名,第1名美到让人窒息
- 国家地理重磅发布:6大人间值得景点排行榜,此生至少要去3个!
- 国内最美的五大景点,你都去过哪个?
- 2025中秋国庆必去!中国十大5A景区巅峰对决,第一名实至名归
- 2025最新数据:中国6大AAAAA王牌景区排名出炉,90%的人只去过1个
- 国内门票收入最高的6个景点,大众选择,国庆假期跟风去看看?
热门阅读
-
中国十大湖泊面积排行榜:青海湖排名第一位 01-12
-
深圳十大著名寺庙排名,弘法寺霸占榜首 04-27
-
中国有哪些大型雕像?中国著名的十大巨型雕像 06-08
-
中国的世界著名十大文化遗产:长城和故宫双双入榜! 06-08
-
浙江十大避暑胜地,浙江避暑胜地有哪些? 06-13
-
郑州有什么好玩的景点?郑州景点排行榜前十名 06-18
